HOME   LIST
‹–   –›

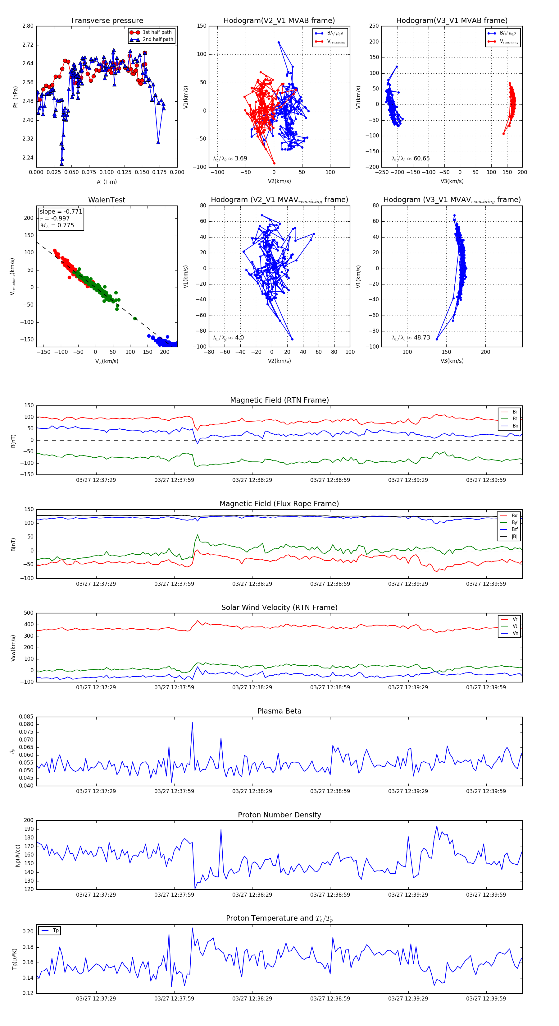
Flux Rope in 2024

Flux Rope Event 2024-03-27 12:37:06 ~ 2024-03-27 12:40:13 (188 seconds)


plot