HOME   LIST
‹–   –›

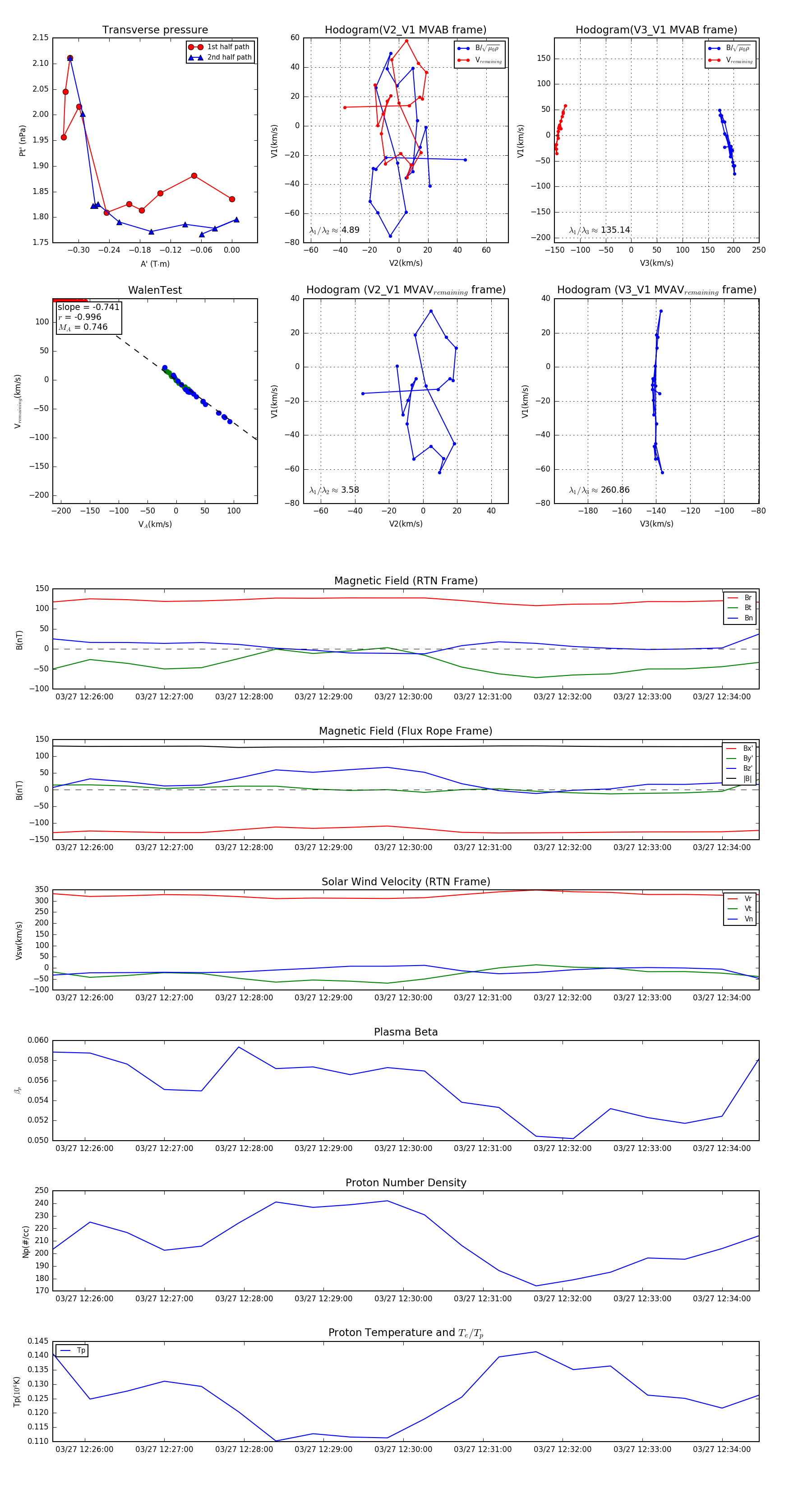
Flux Rope in 2024

Flux Rope Event 2024-03-27 12:25:36 ~ 2024-03-27 12:34:28 (533 seconds)


plot