HOME   LIST
‹–   –›

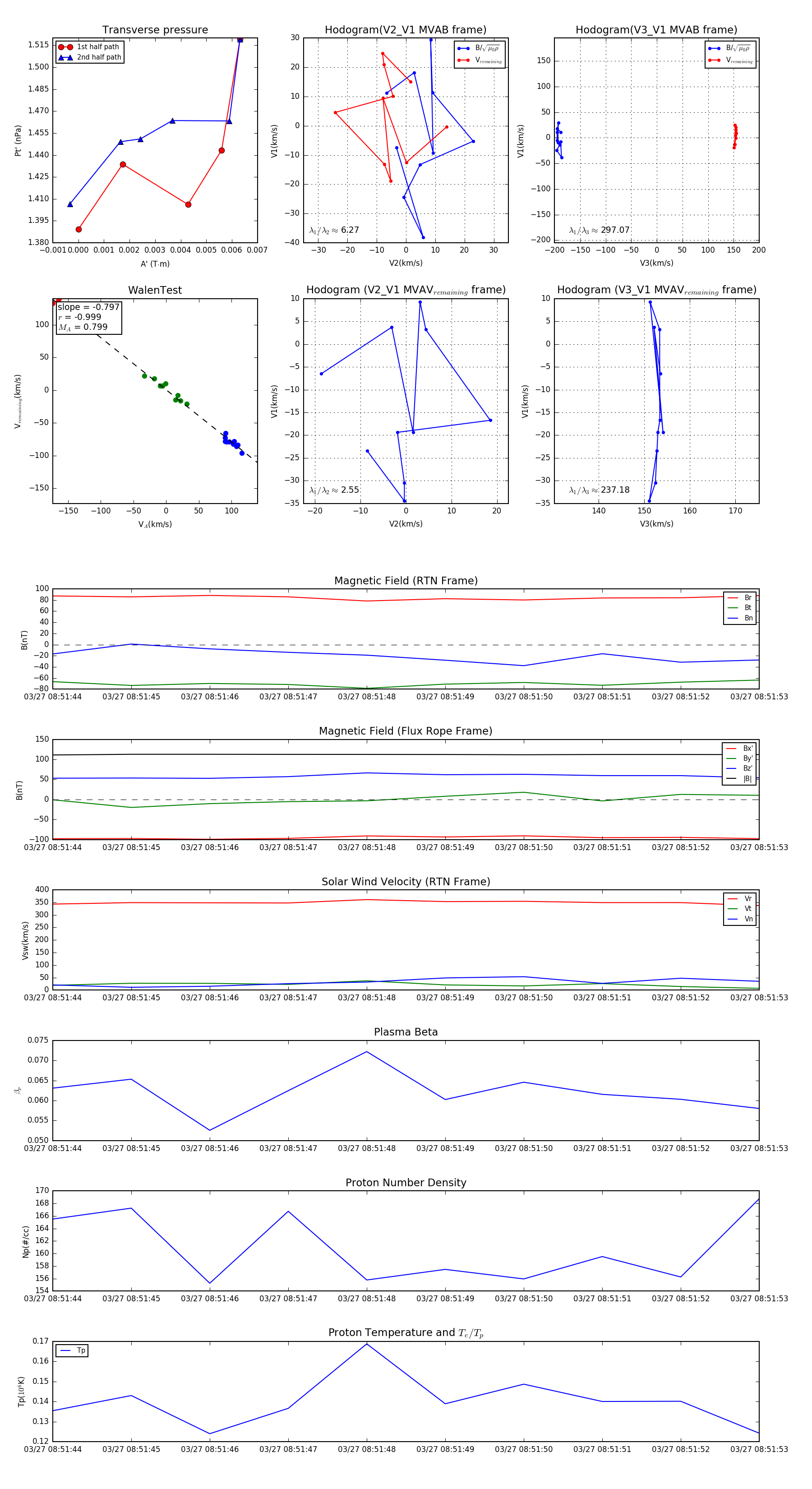
Flux Rope in 2024

Flux Rope Event 2024-03-27 08:51:44 ~ 2024-03-27 08:51:53 (10 seconds)


plot