HOME   LIST
‹–   –›

Flux Rope in 2024

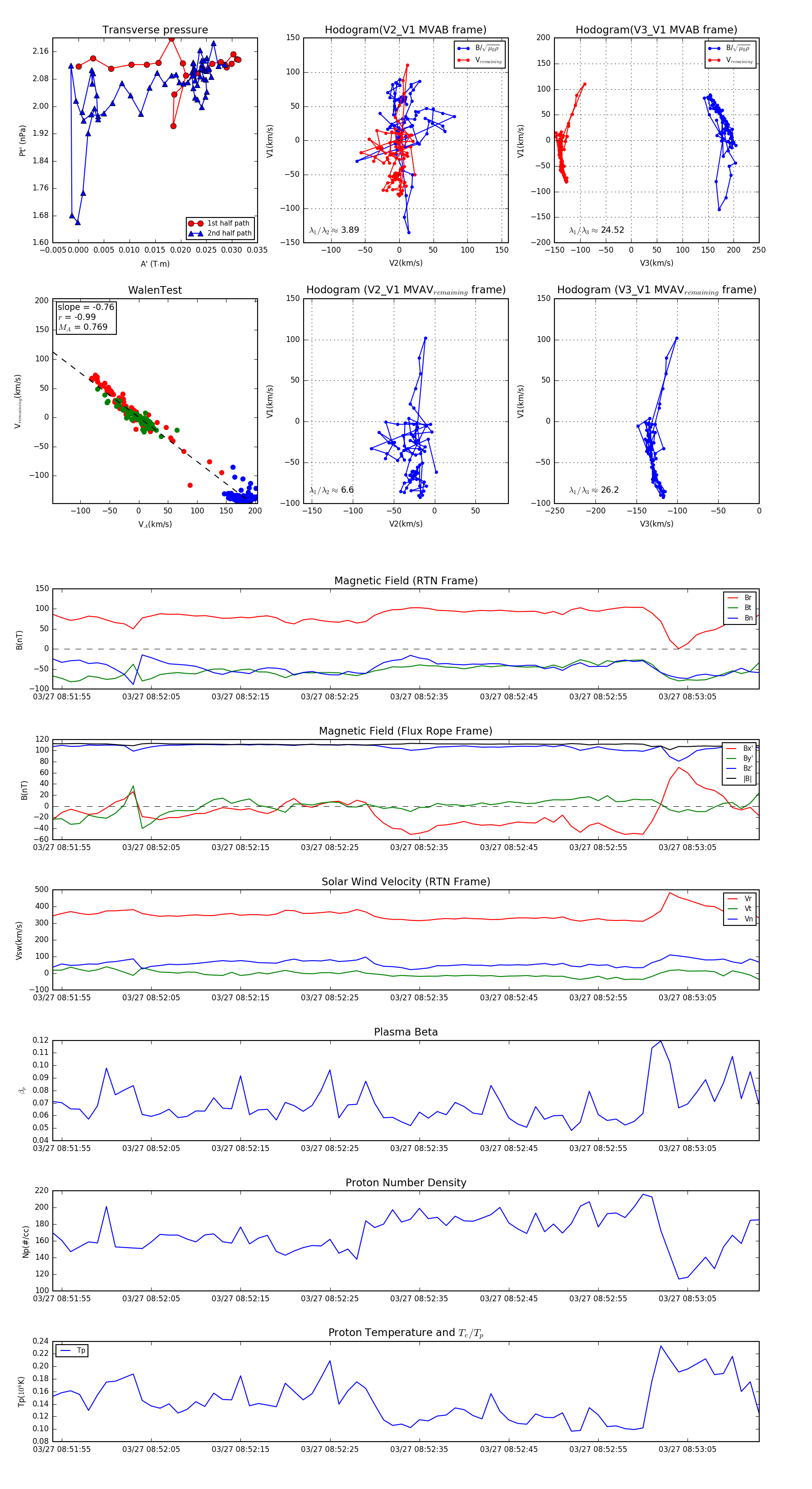
Flux Rope Event 2024-03-27 08:51:54 ~ 2024-03-27 08:53:13 (80 seconds)


plot