HOME   LIST
‹–   –›

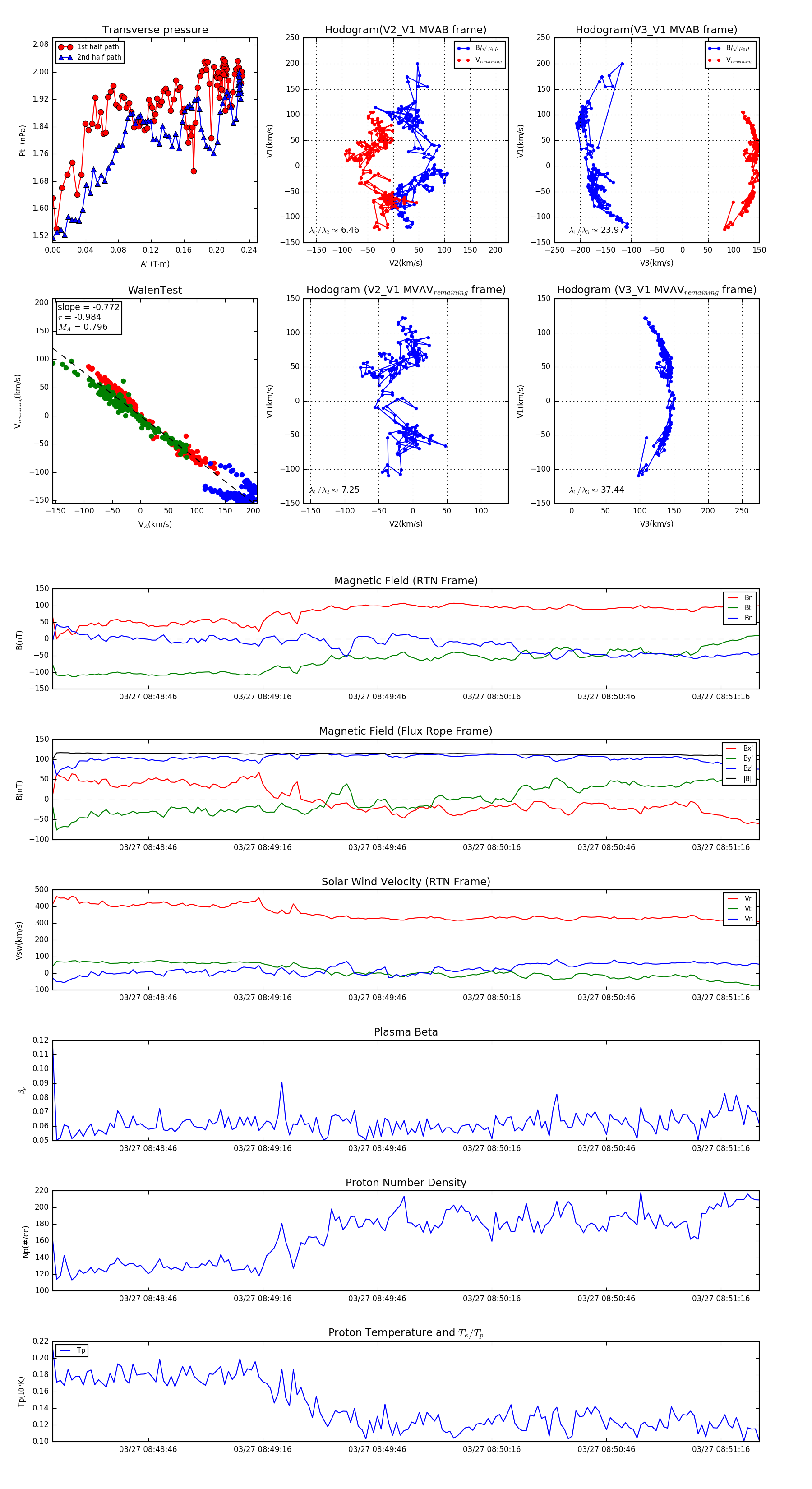
Flux Rope in 2024

Flux Rope Event 2024-03-27 08:48:21 ~ 2024-03-27 08:51:26 (186 seconds)


plot