HOME   LIST
‹–   –›

Flux Rope in 2024

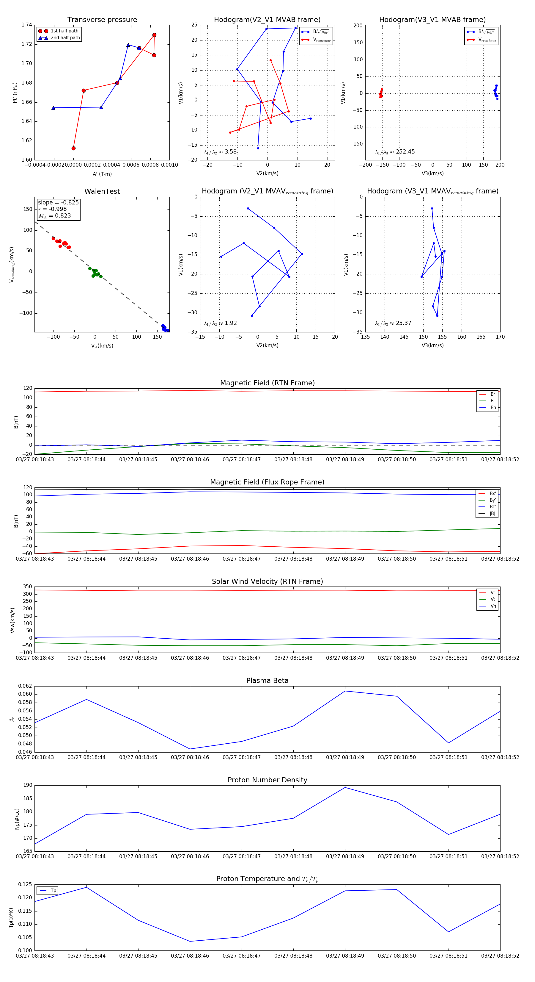
Flux Rope Event 2024-03-27 08:18:43 ~ 2024-03-27 08:18:52 (10 seconds)


plot