HOME   LIST
‹–   –›

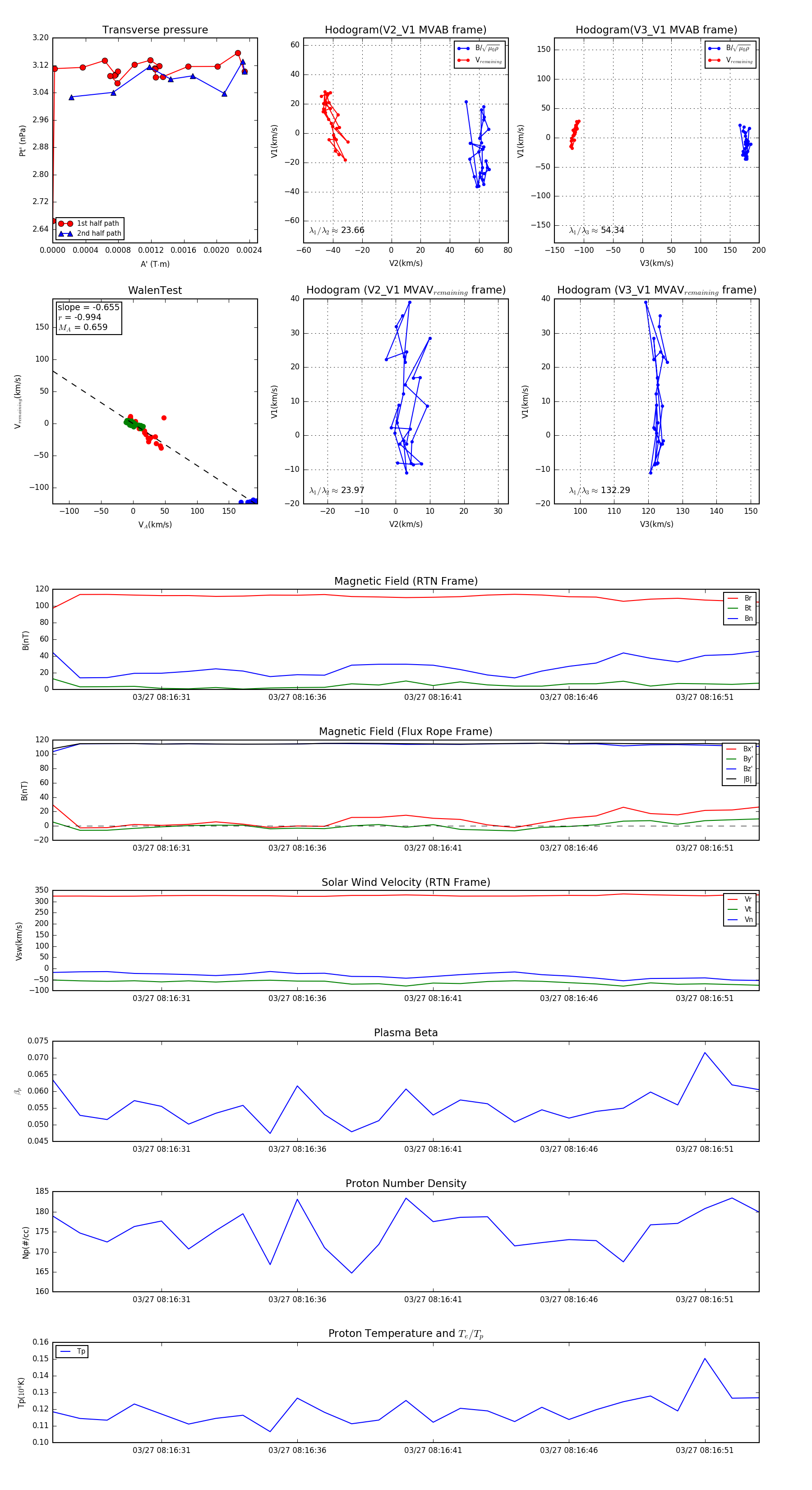
Flux Rope in 2024

Flux Rope Event 2024-03-27 08:16:27 ~ 2024-03-27 08:16:53 (27 seconds)


plot