HOME   LIST
‹–   –›

Flux Rope in 2024

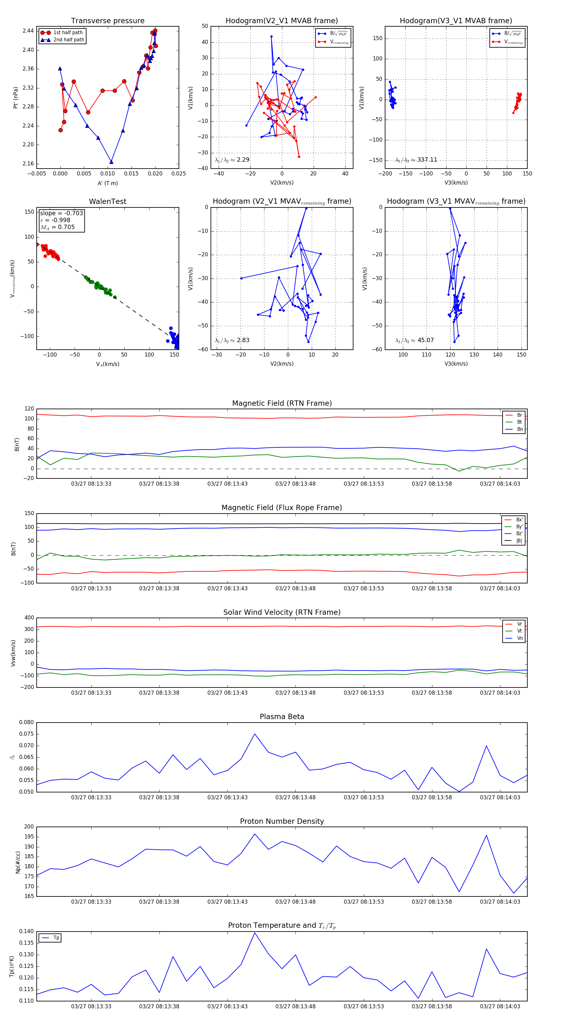
Flux Rope Event 2024-03-27 08:13:29 ~ 2024-03-27 08:14:05 (37 seconds)


plot