HOME   LIST
‹–   –›

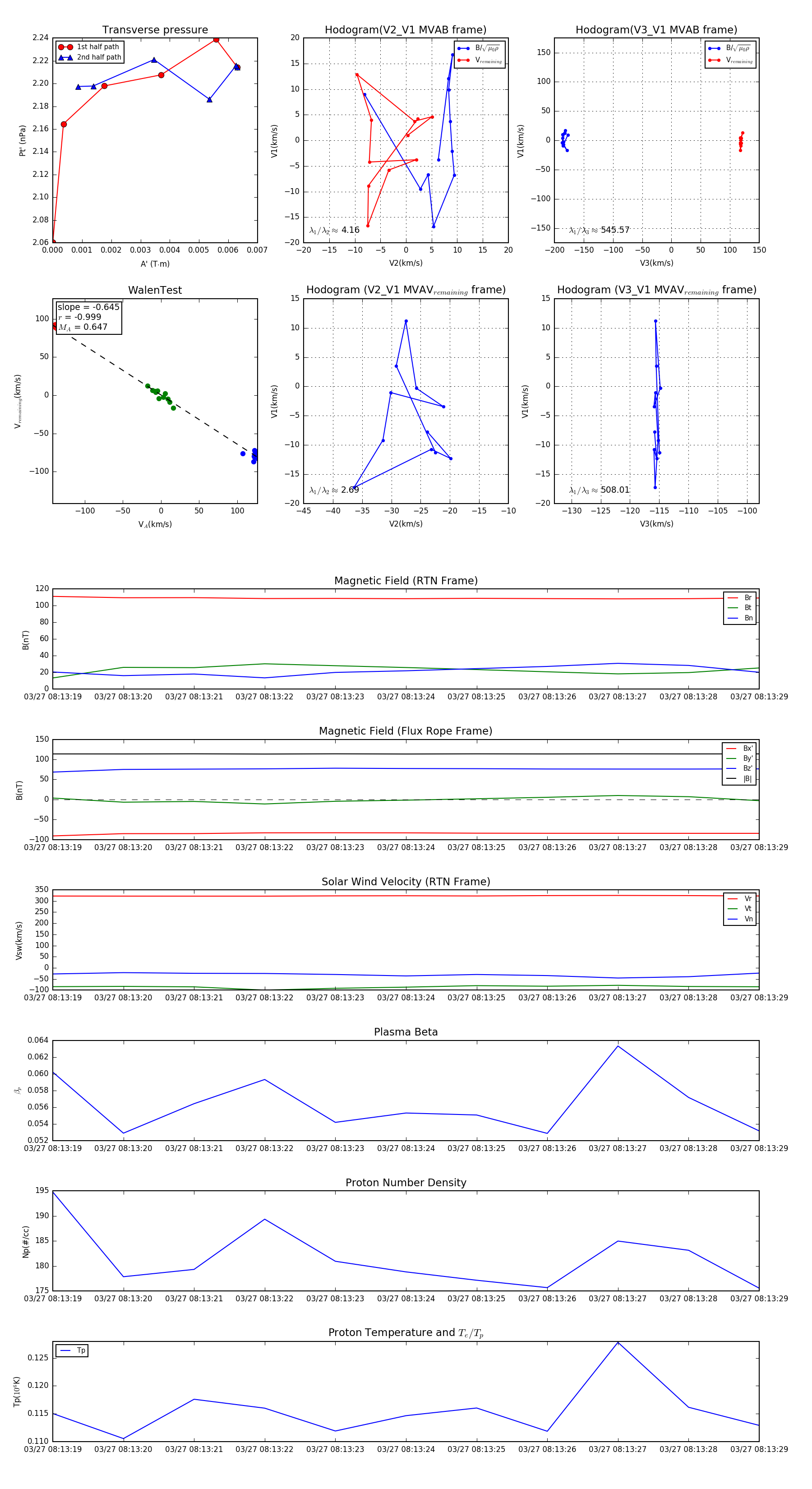
Flux Rope in 2024

Flux Rope Event 2024-03-27 08:13:19 ~ 2024-03-27 08:13:29 (11 seconds)


plot