HOME   LIST
‹–   –›

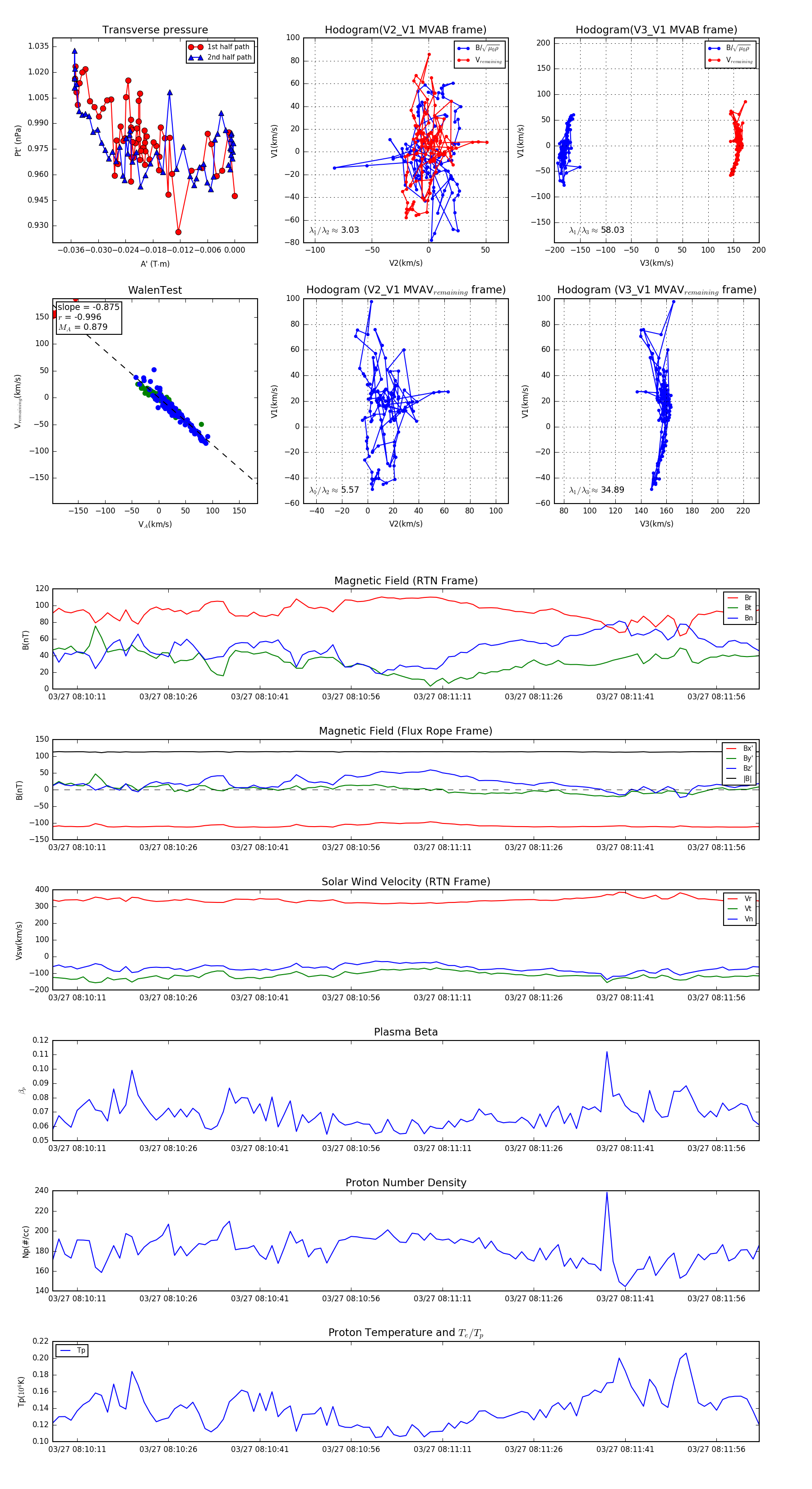
Flux Rope in 2024

Flux Rope Event 2024-03-27 08:10:07 ~ 2024-03-27 08:12:03 (117 seconds)


plot