HOME   LIST
‹–   –›

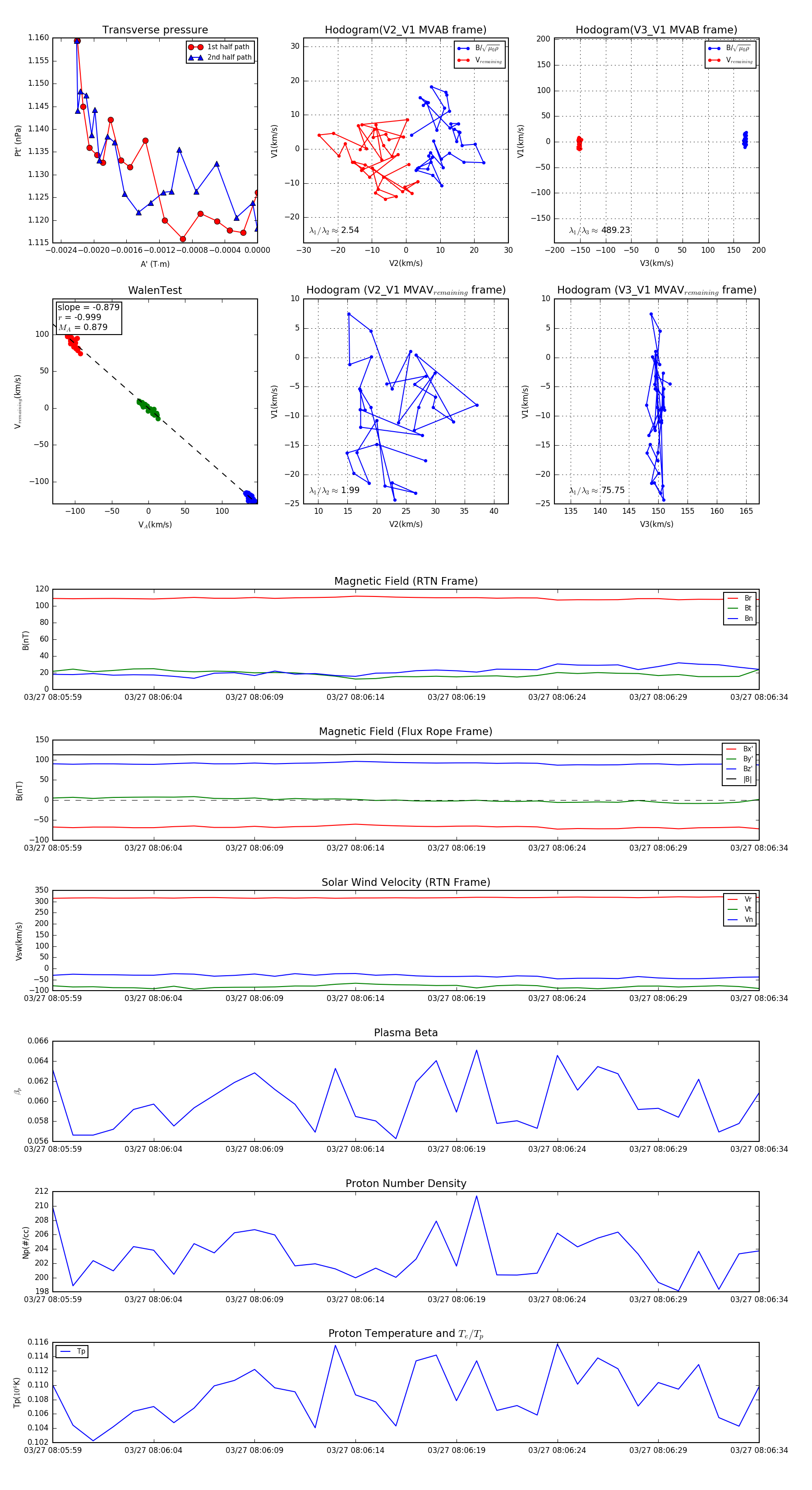
Flux Rope in 2024

Flux Rope Event 2024-03-27 08:05:59 ~ 2024-03-27 08:06:34 (36 seconds)


plot