HOME   LIST
‹–   –›

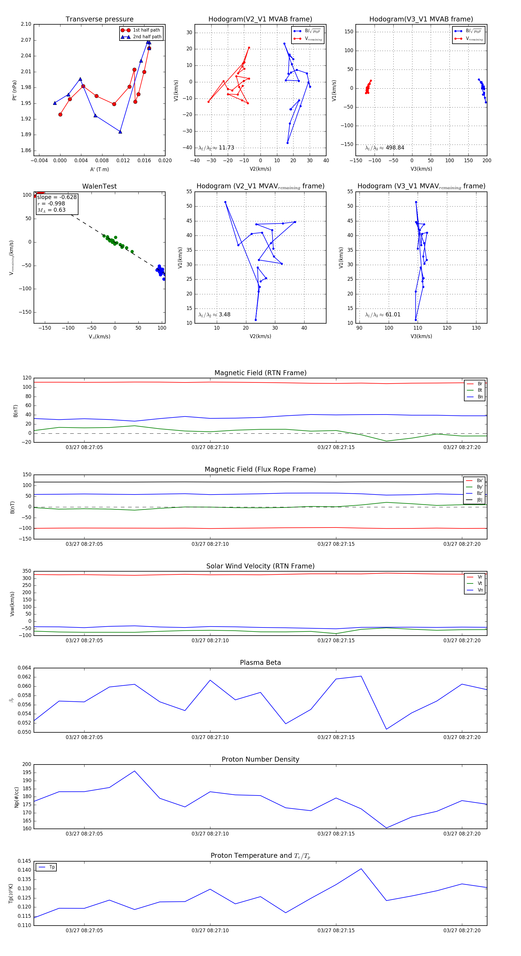
Flux Rope in 2024

Flux Rope Event 2024-03-27 08:27:03 ~ 2024-03-27 08:27:21 (19 seconds)


plot