HOME   LIST
‹–   –›

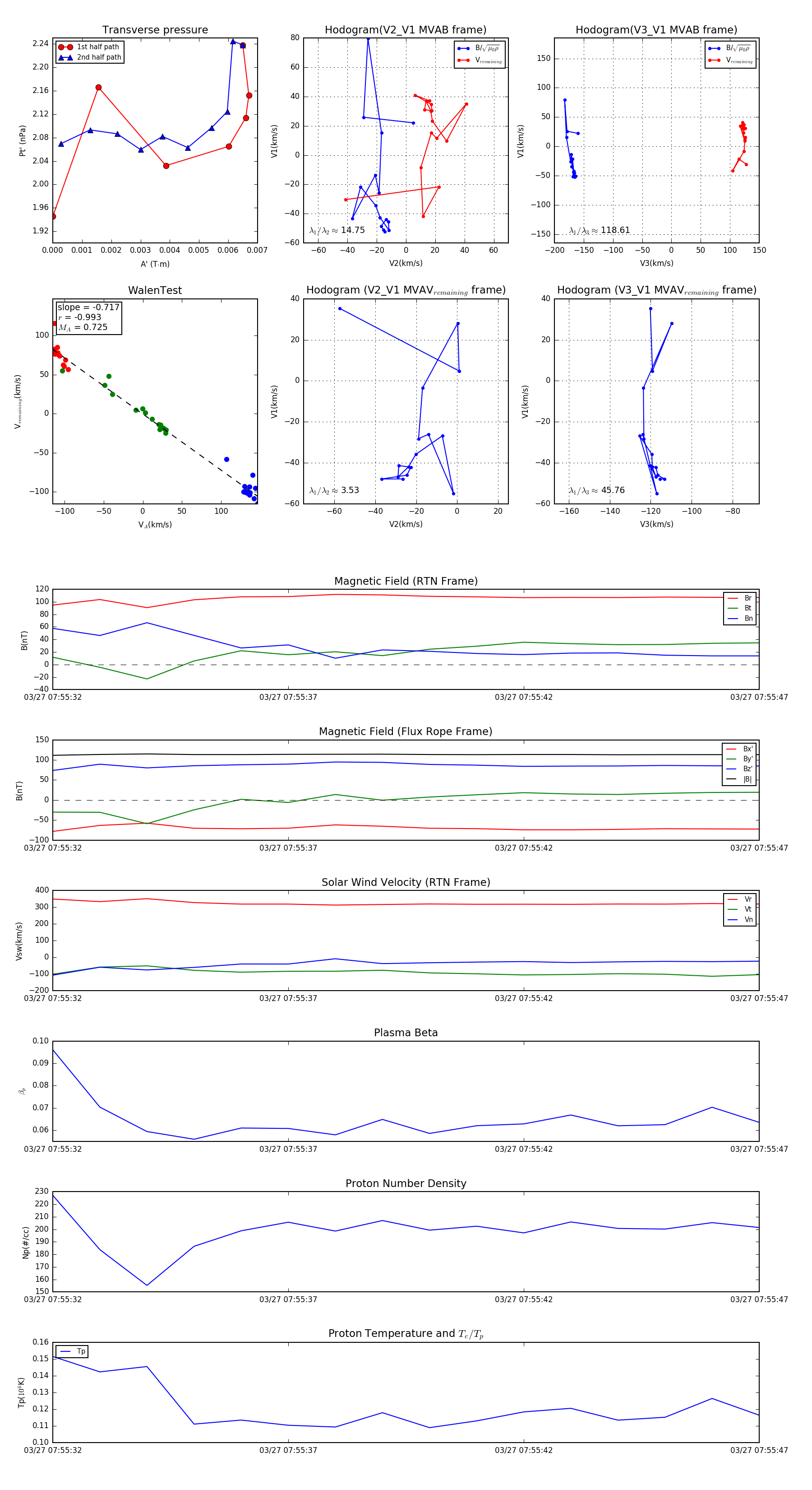
Flux Rope in 2024

Flux Rope Event 2024-03-27 07:55:32 ~ 2024-03-27 07:55:47 (16 seconds)


plot