HOME   LIST
‹–   –›

Flux Rope in 2024

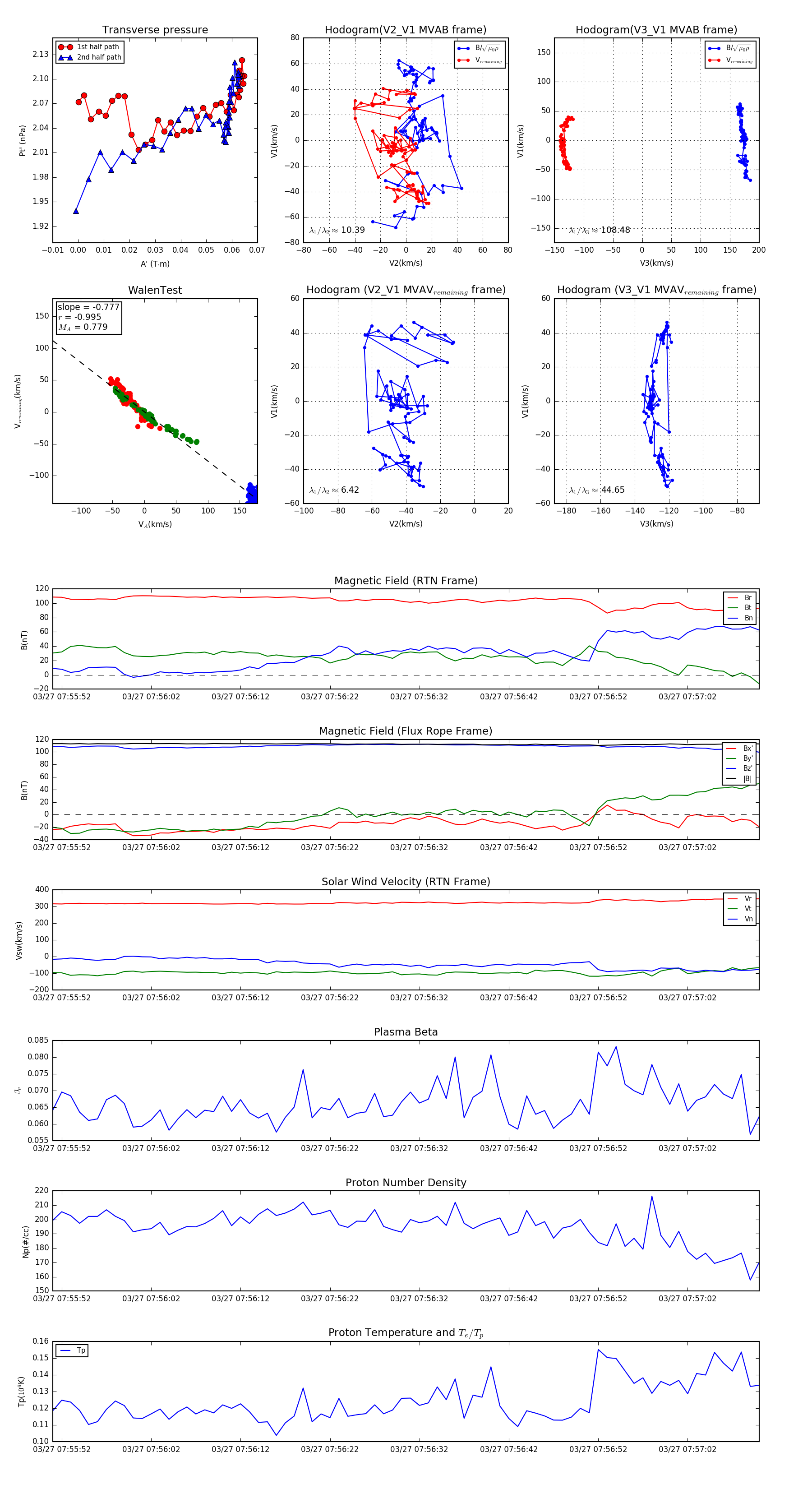
Flux Rope Event 2024-03-27 07:55:51 ~ 2024-03-27 07:57:10 (80 seconds)


plot