HOME   LIST
‹–   –›

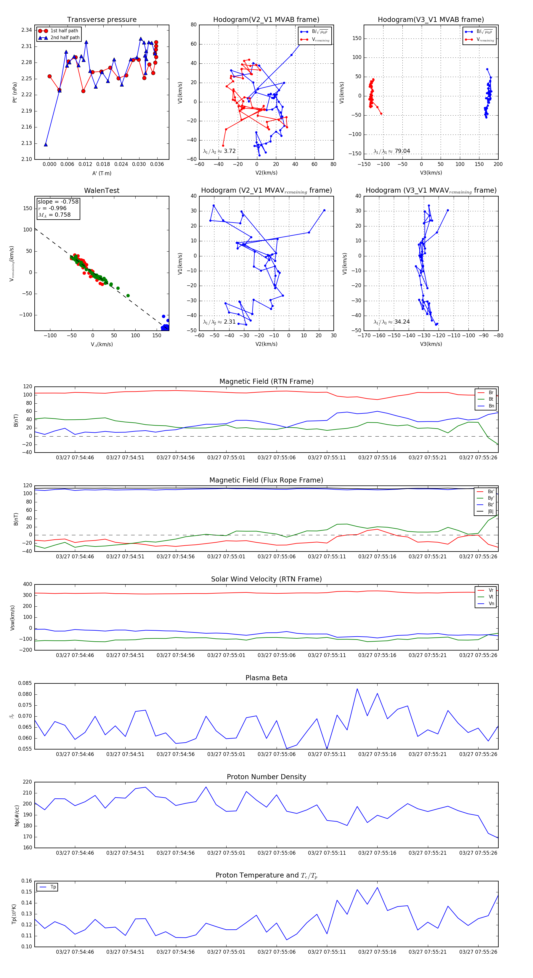
Flux Rope in 2024

Flux Rope Event 2024-03-27 07:54:42 ~ 2024-03-27 07:55:28 (47 seconds)


plot