HOME   LIST
‹–   –›

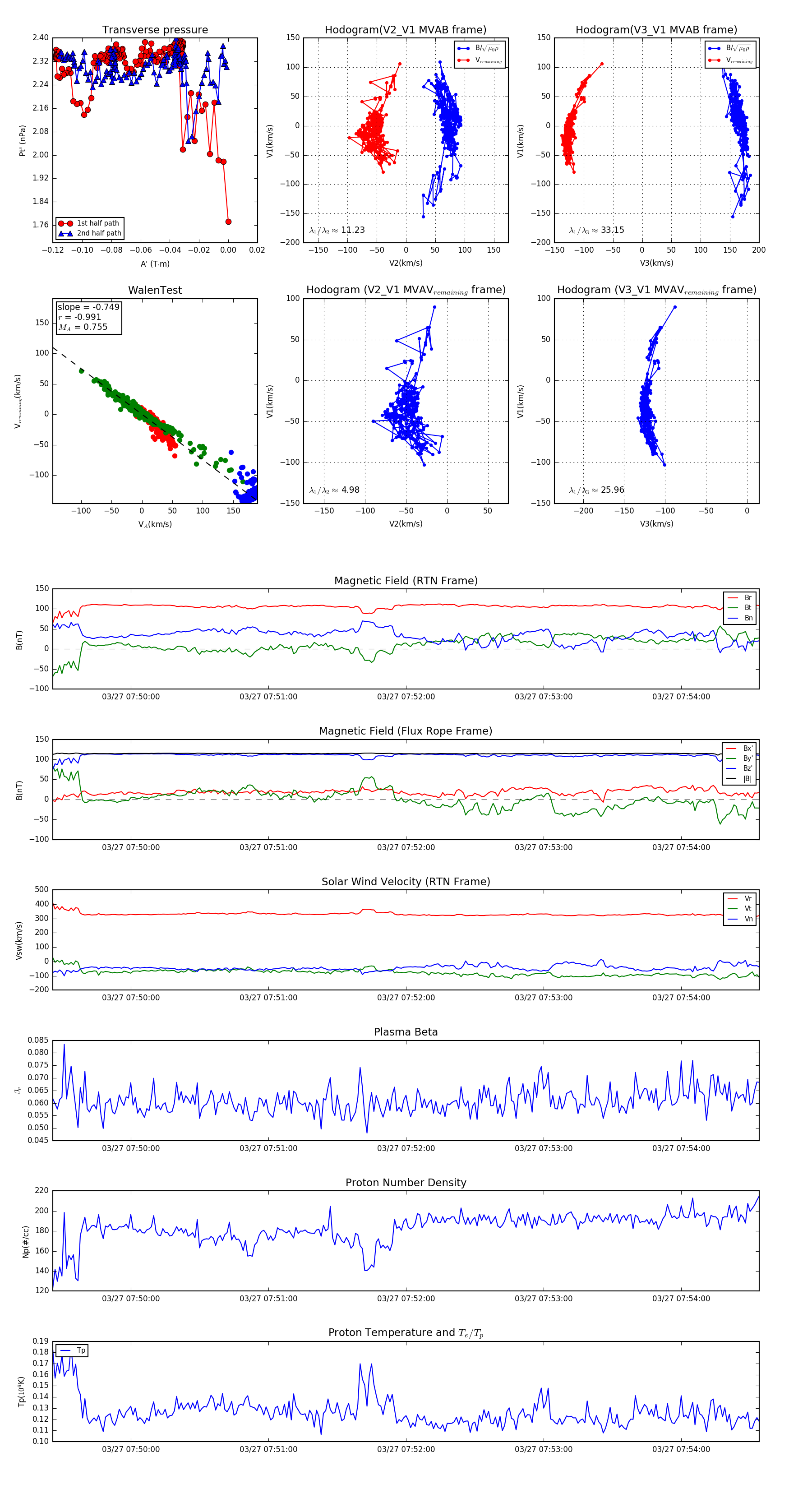
Flux Rope in 2024

Flux Rope Event 2024-03-27 07:49:26 ~ 2024-03-27 07:54:34 (309 seconds)


plot