HOME   LIST
‹–   –›

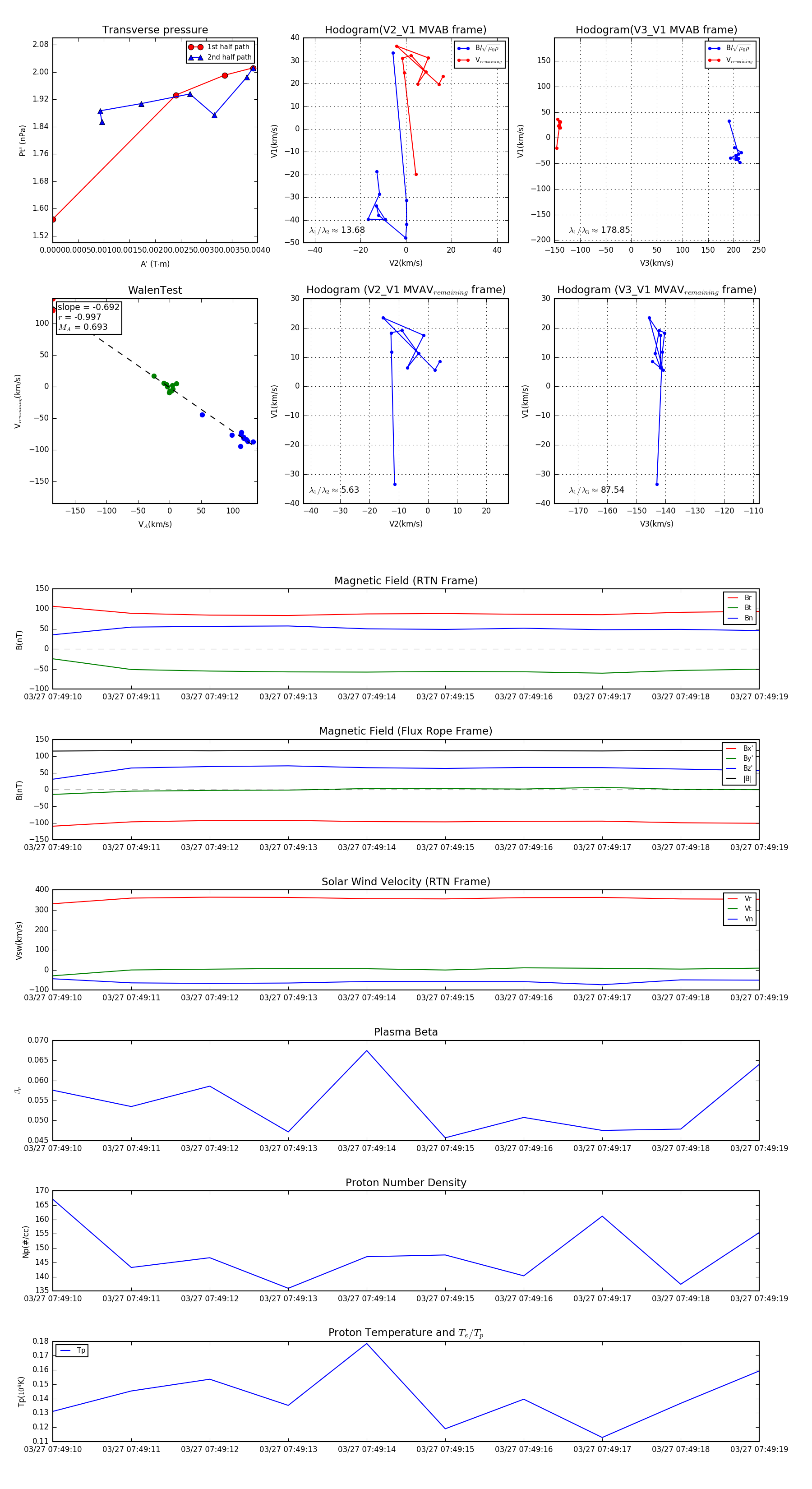
Flux Rope in 2024

Flux Rope Event 2024-03-27 07:49:10 ~ 2024-03-27 07:49:19 (10 seconds)


plot