HOME   LIST
‹–   –›

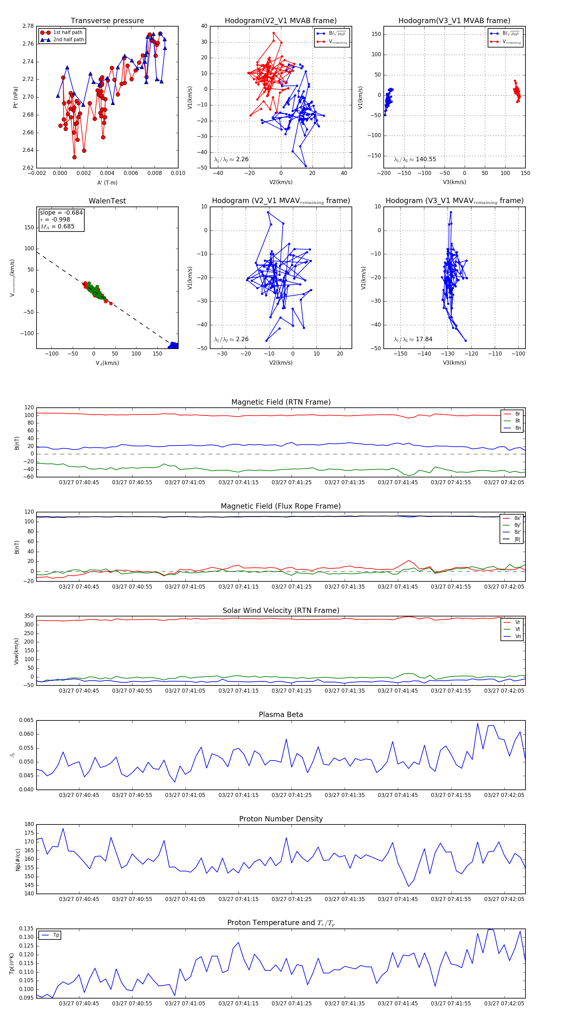
Flux Rope in 2024

Flux Rope Event 2024-03-27 07:40:37 ~ 2024-03-27 07:42:09 (93 seconds)


plot