HOME   LIST
‹–   –›

Flux Rope in 2024

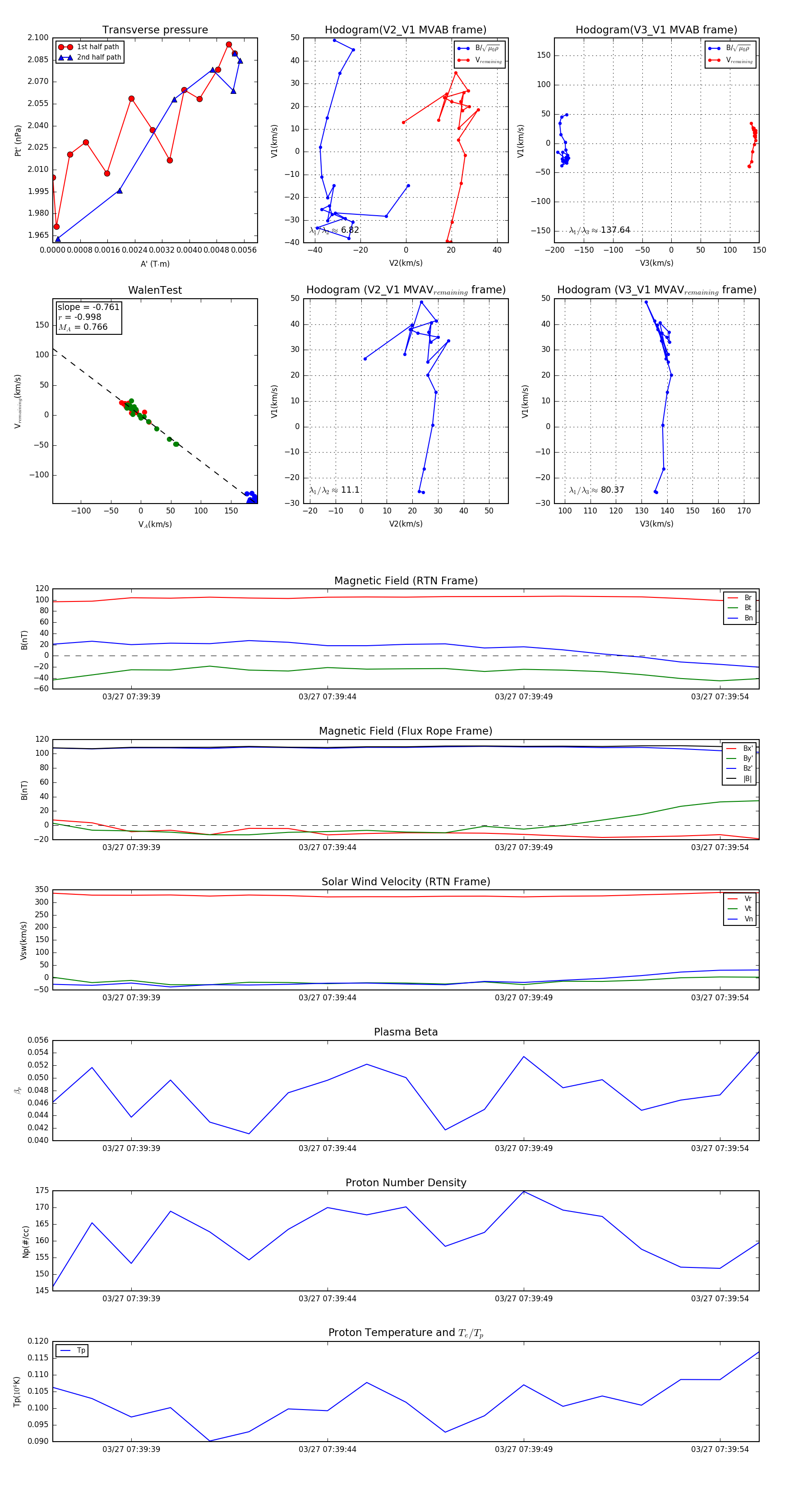
Flux Rope Event 2024-03-27 07:39:37 ~ 2024-03-27 07:39:55 (19 seconds)


plot