HOME   LIST
‹–   –›

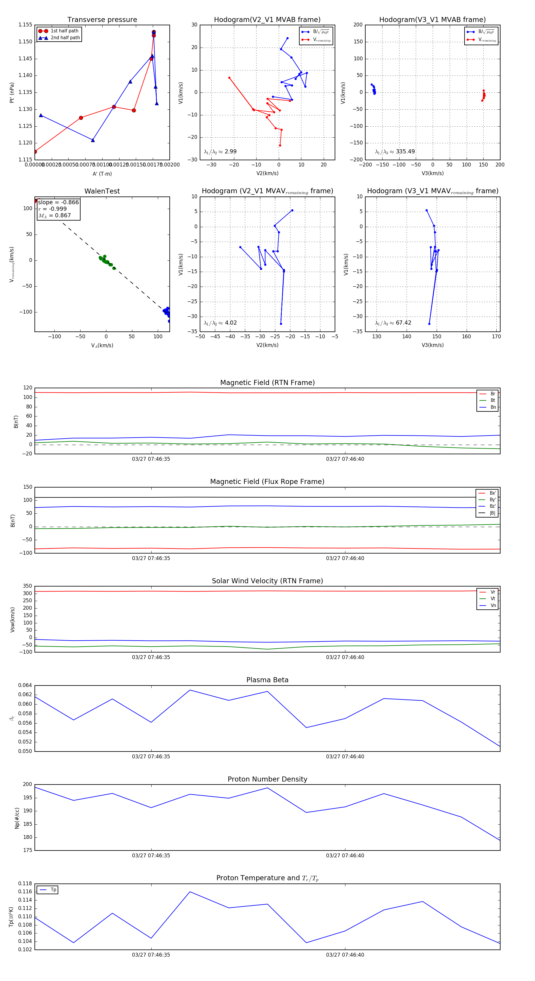
Flux Rope in 2024

Flux Rope Event 2024-03-27 07:46:32 ~ 2024-03-27 07:46:44 (13 seconds)


plot