HOME   LIST
‹–   –›

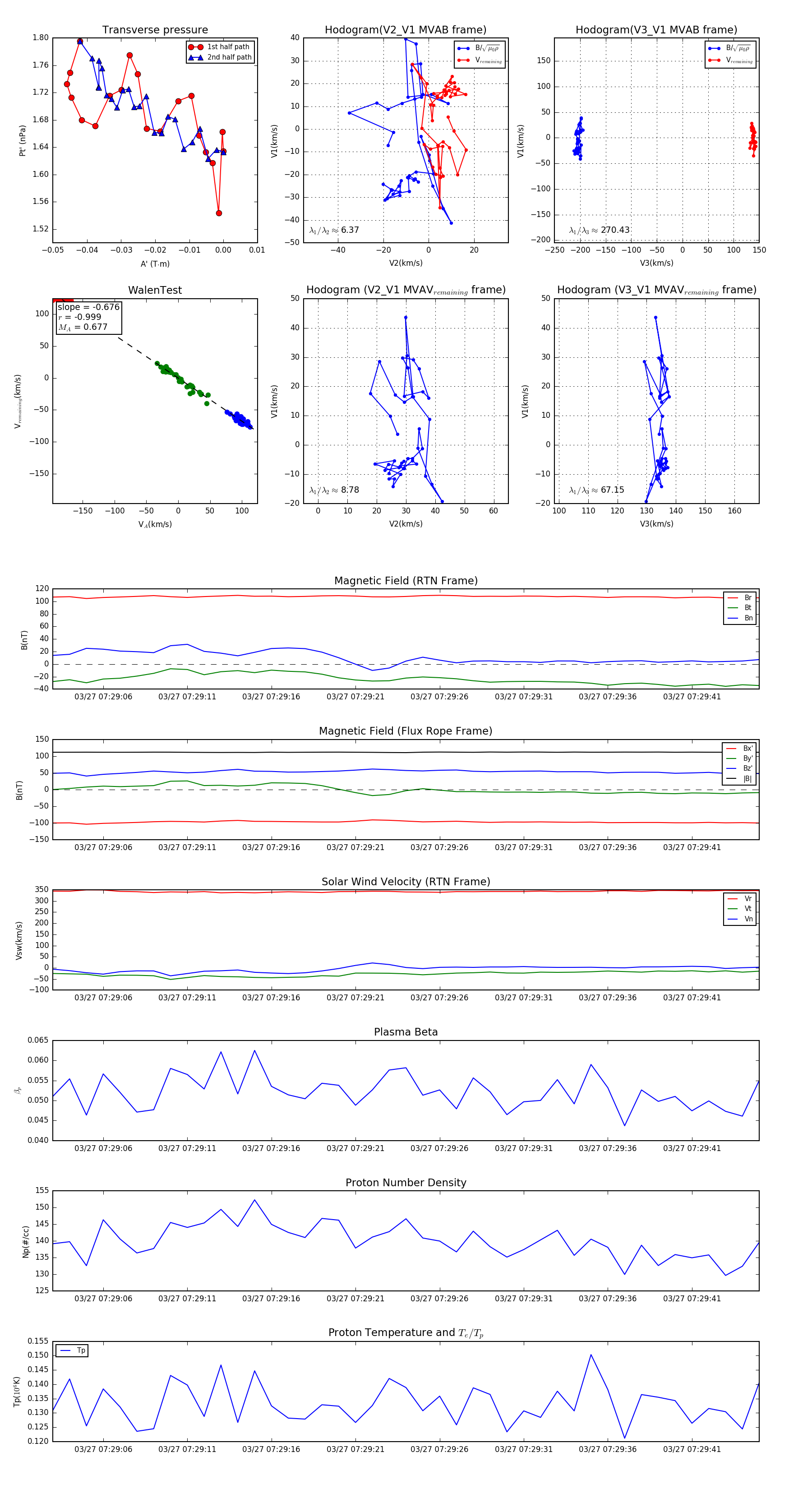
Flux Rope in 2024

Flux Rope Event 2024-03-27 07:29:03 ~ 2024-03-27 07:29:45 (43 seconds)


plot