HOME   LIST
‹–   –›

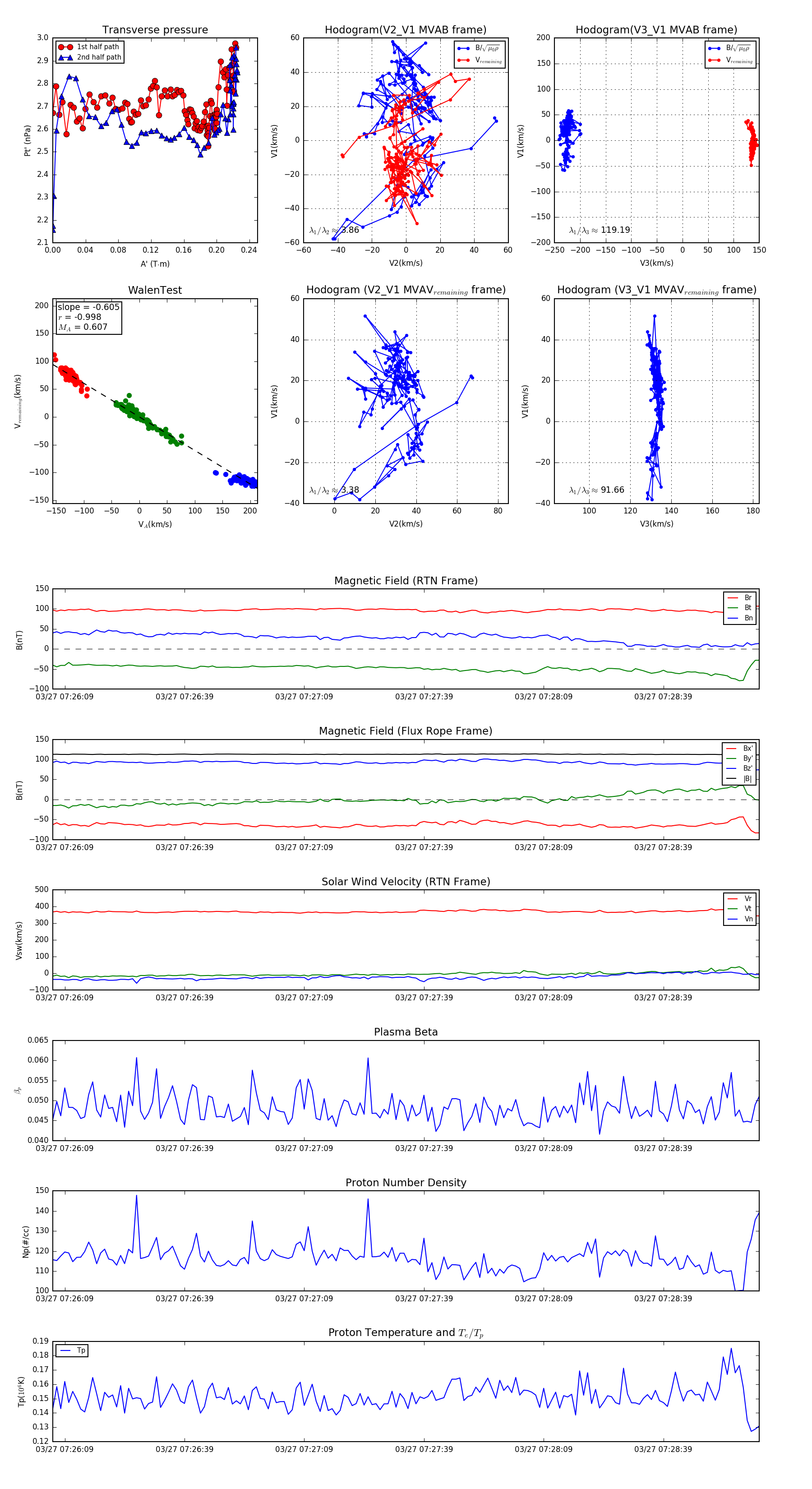
Flux Rope in 2024

Flux Rope Event 2024-03-27 07:26:06 ~ 2024-03-27 07:29:03 (178 seconds)


plot