HOME   LIST
‹–   –›

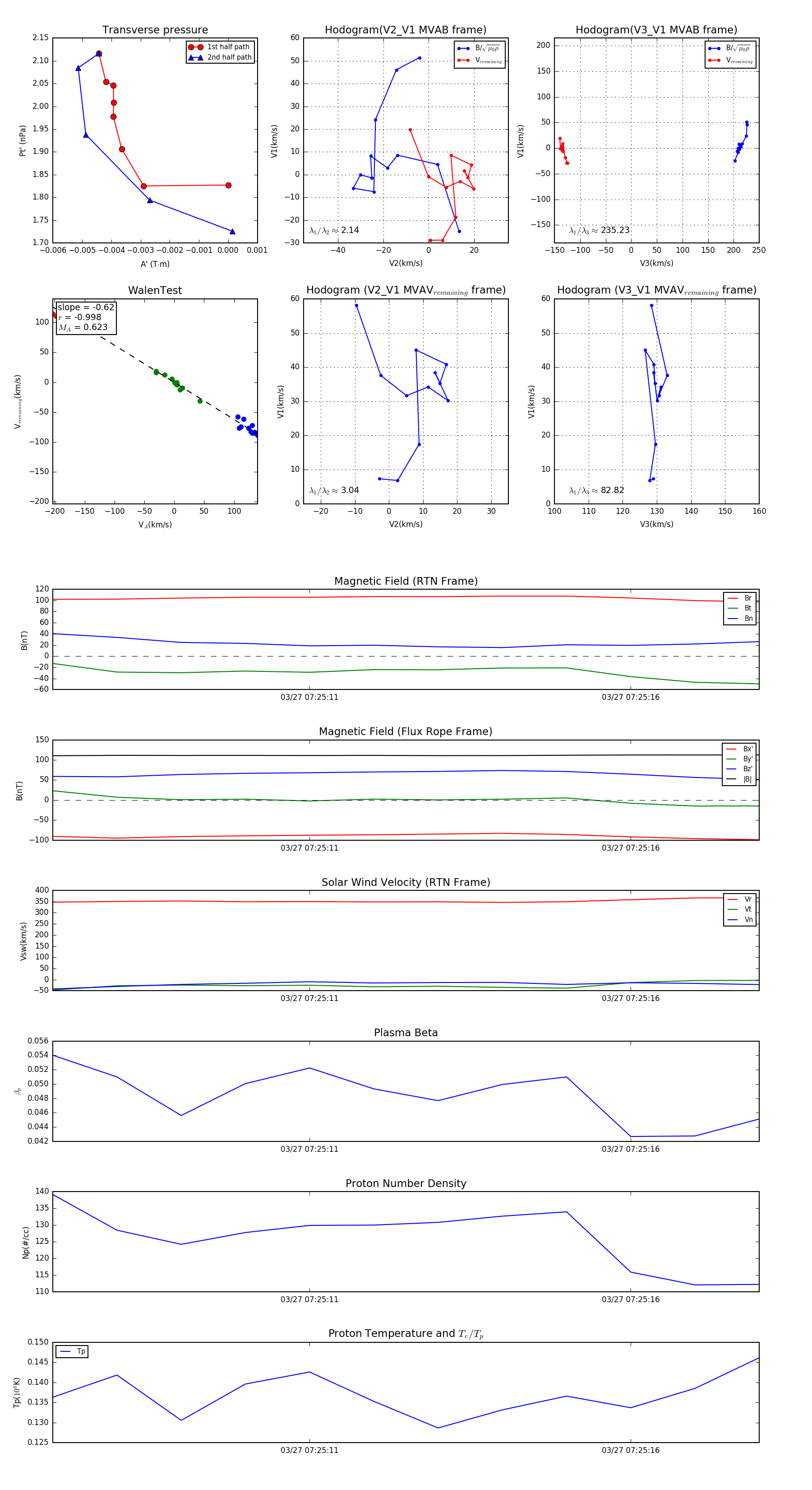
Flux Rope in 2024

Flux Rope Event 2024-03-27 07:25:07 ~ 2024-03-27 07:25:18 (12 seconds)


plot