HOME   LIST
‹–   –›

Flux Rope in 2024

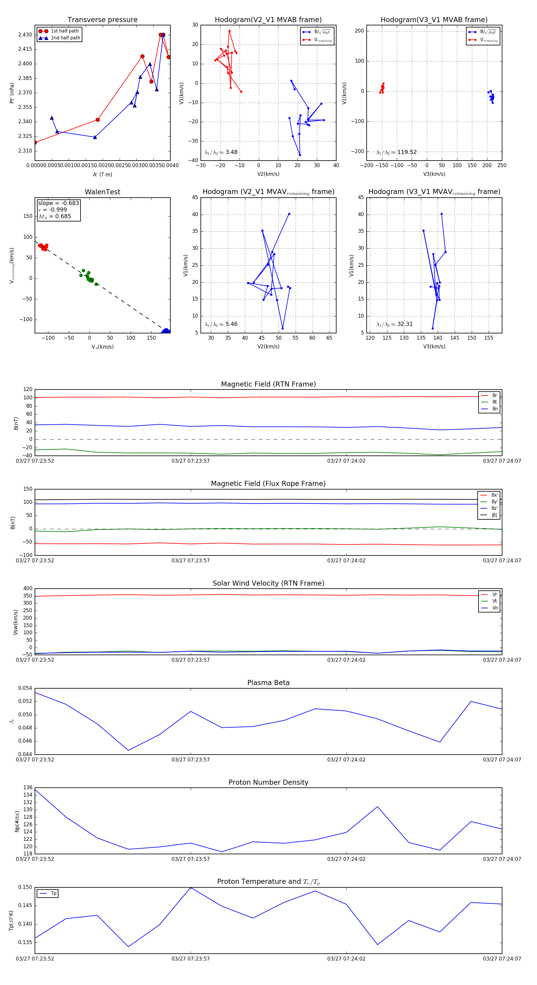
Flux Rope Event 2024-03-27 07:23:52 ~ 2024-03-27 07:24:07 (16 seconds)


plot