HOME   LIST
‹–   –›

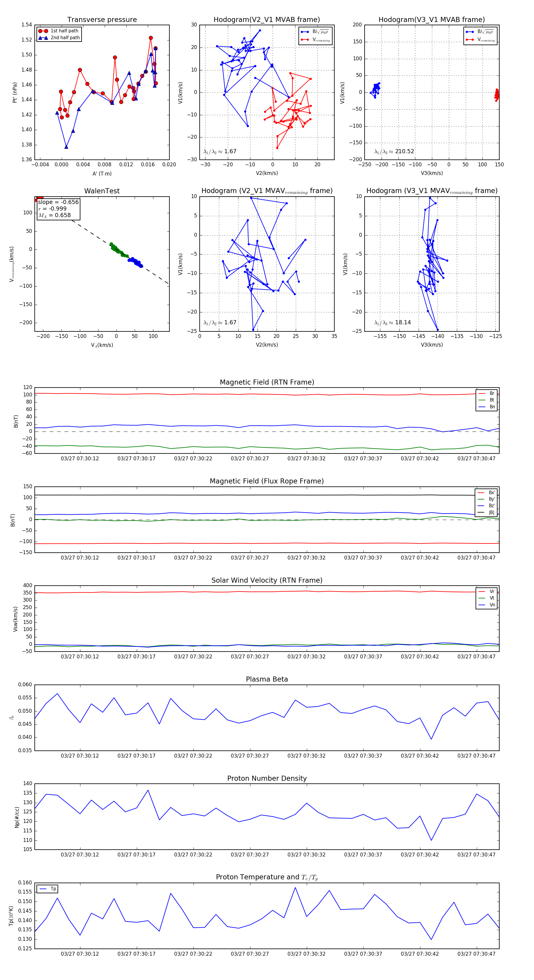
Flux Rope in 2024

Flux Rope Event 2024-03-27 07:30:08 ~ 2024-03-27 07:30:49 (42 seconds)


plot