HOME   LIST
‹–   –›

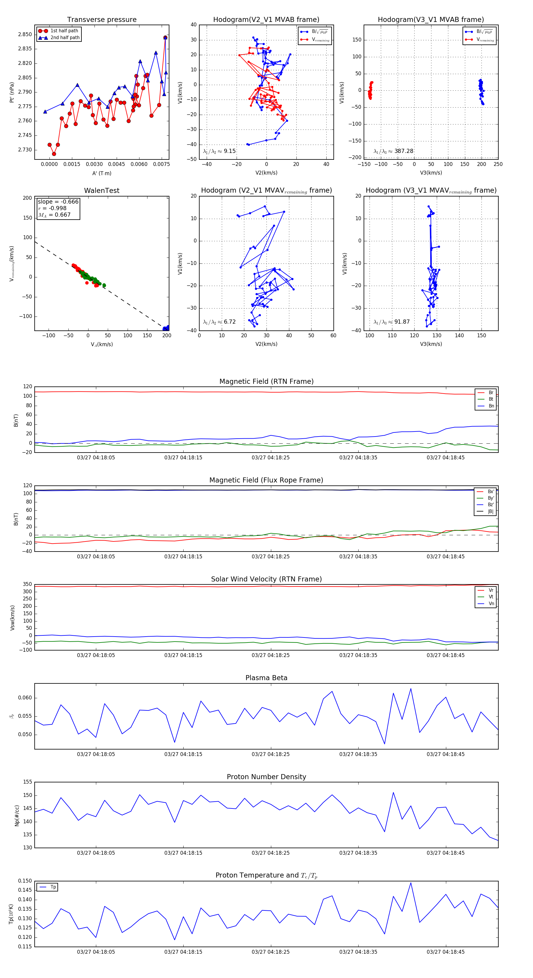
Flux Rope in 2024

Flux Rope Event 2024-03-27 04:17:58 ~ 2024-03-27 04:18:51 (54 seconds)


plot