HOME   LIST
‹–   –›

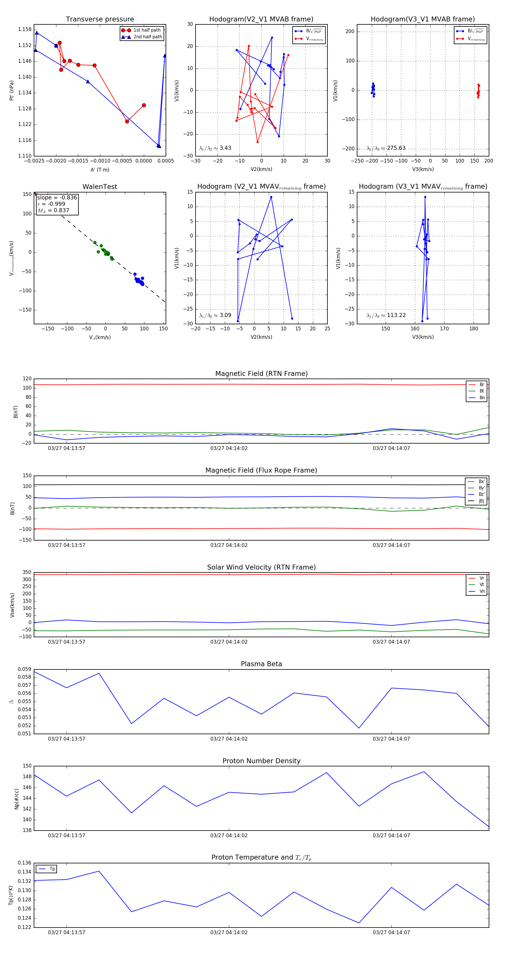
Flux Rope in 2024

Flux Rope Event 2024-03-27 04:13:56 ~ 2024-03-27 04:14:10 (15 seconds)


plot