HOME   LIST
‹–   –›

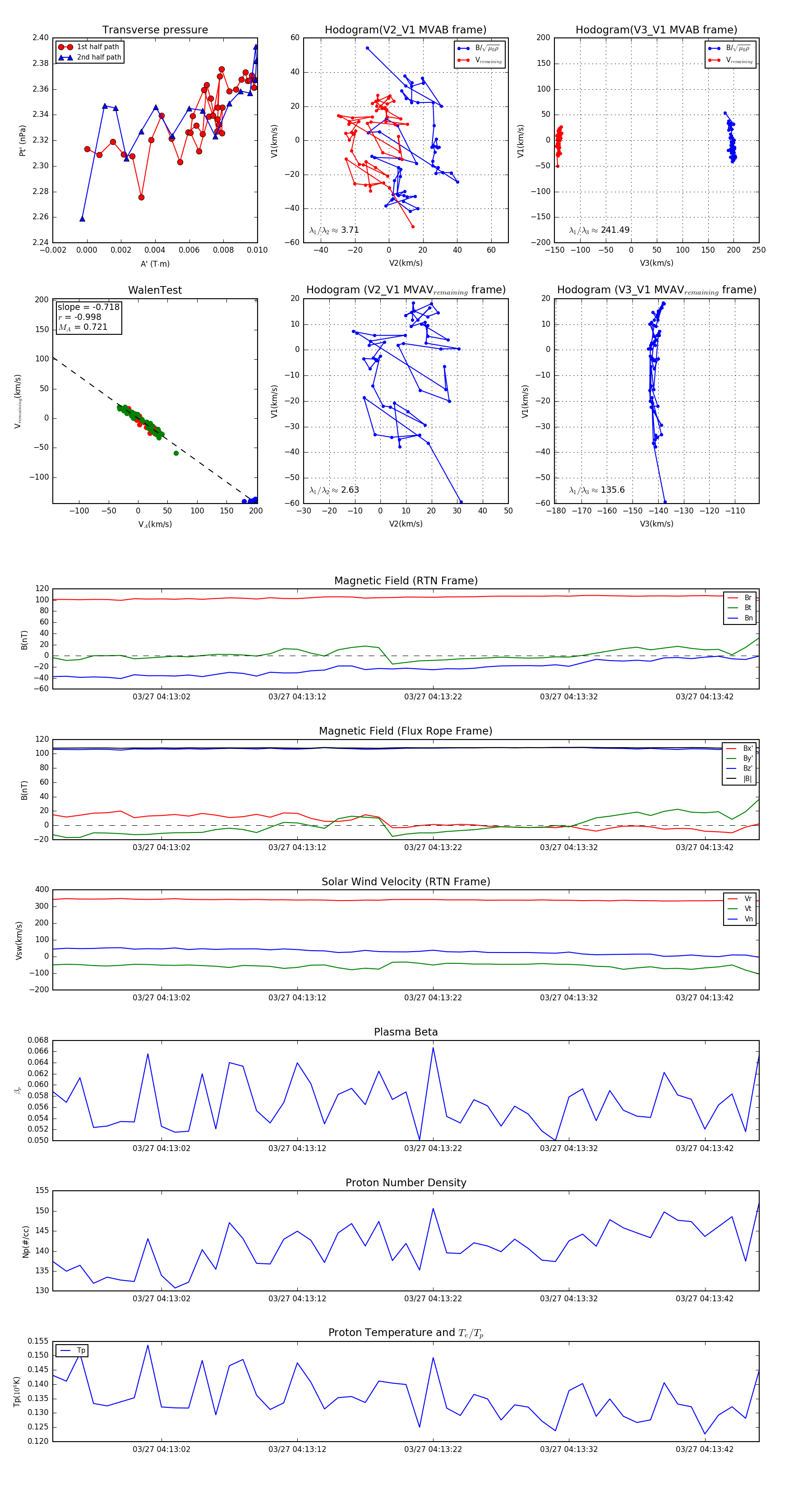
Flux Rope in 2024

Flux Rope Event 2024-03-27 04:12:54 ~ 2024-03-27 04:13:46 (53 seconds)


plot