HOME   LIST
‹–   –›

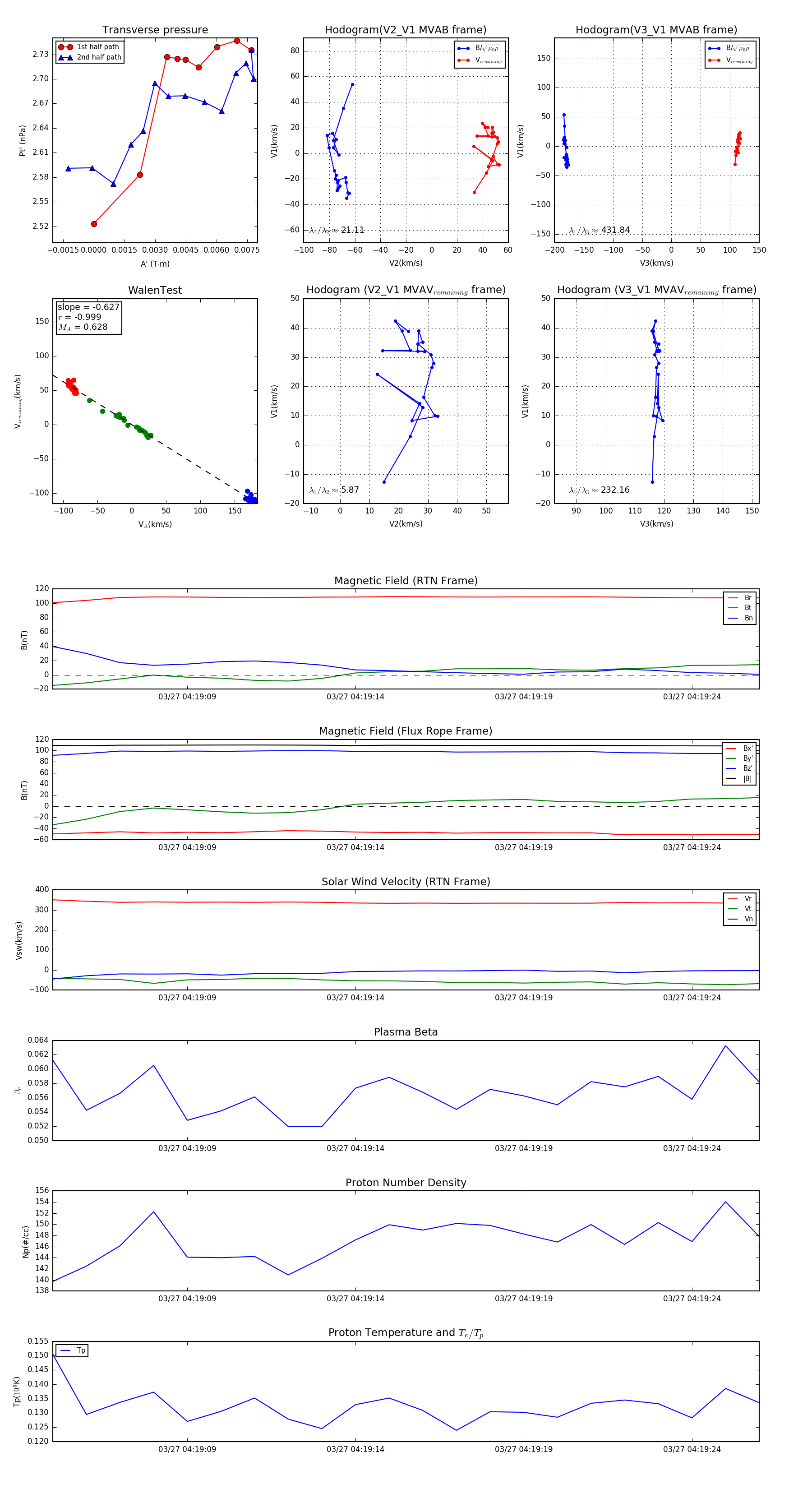
Flux Rope in 2024

Flux Rope Event 2024-03-27 04:19:05 ~ 2024-03-27 04:19:26 (22 seconds)


plot