HOME   LIST
‹–   –›

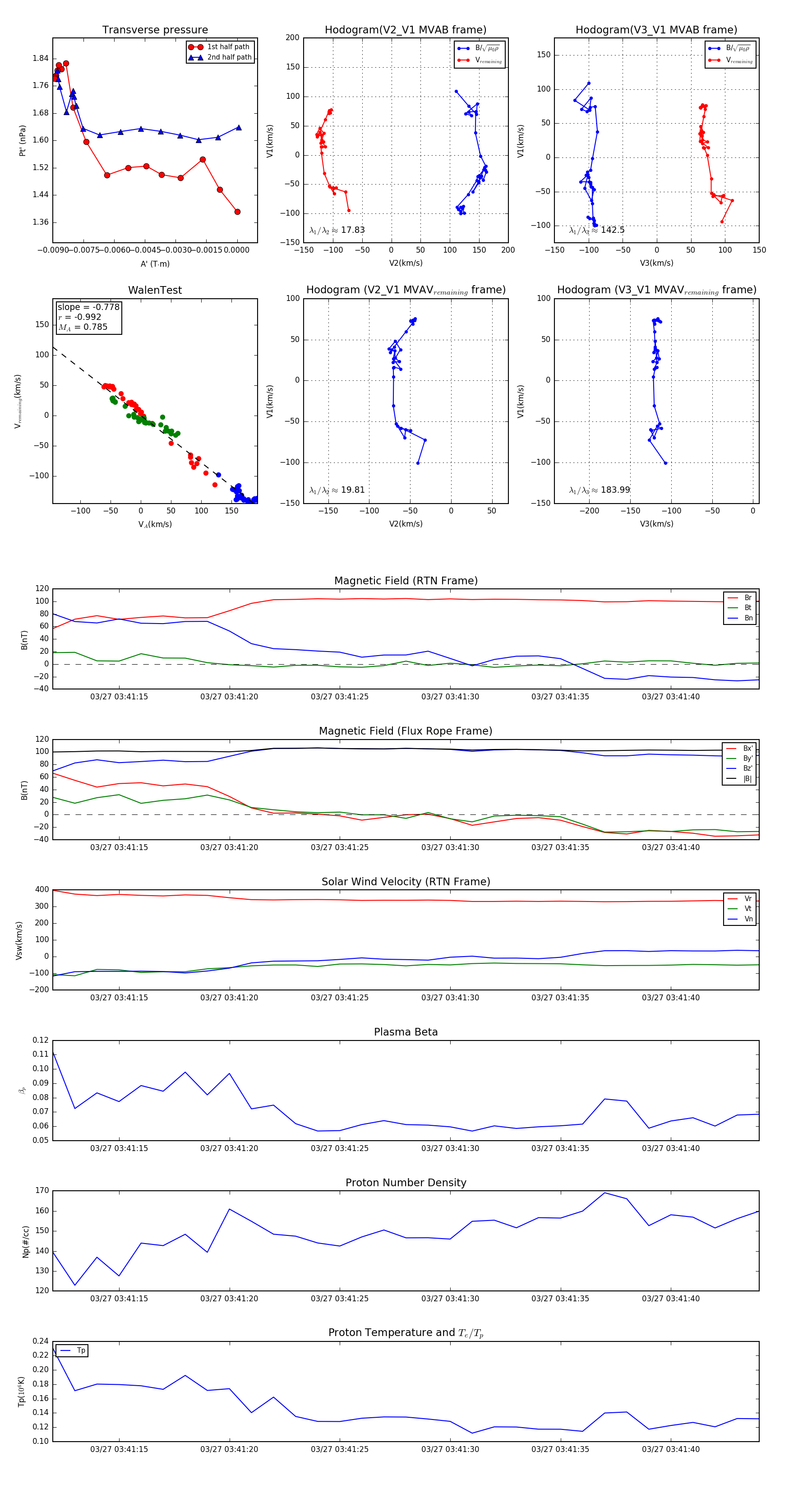
Flux Rope in 2024

Flux Rope Event 2024-03-27 03:41:12 ~ 2024-03-27 03:41:44 (33 seconds)


plot