HOME   LIST
‹–   –›

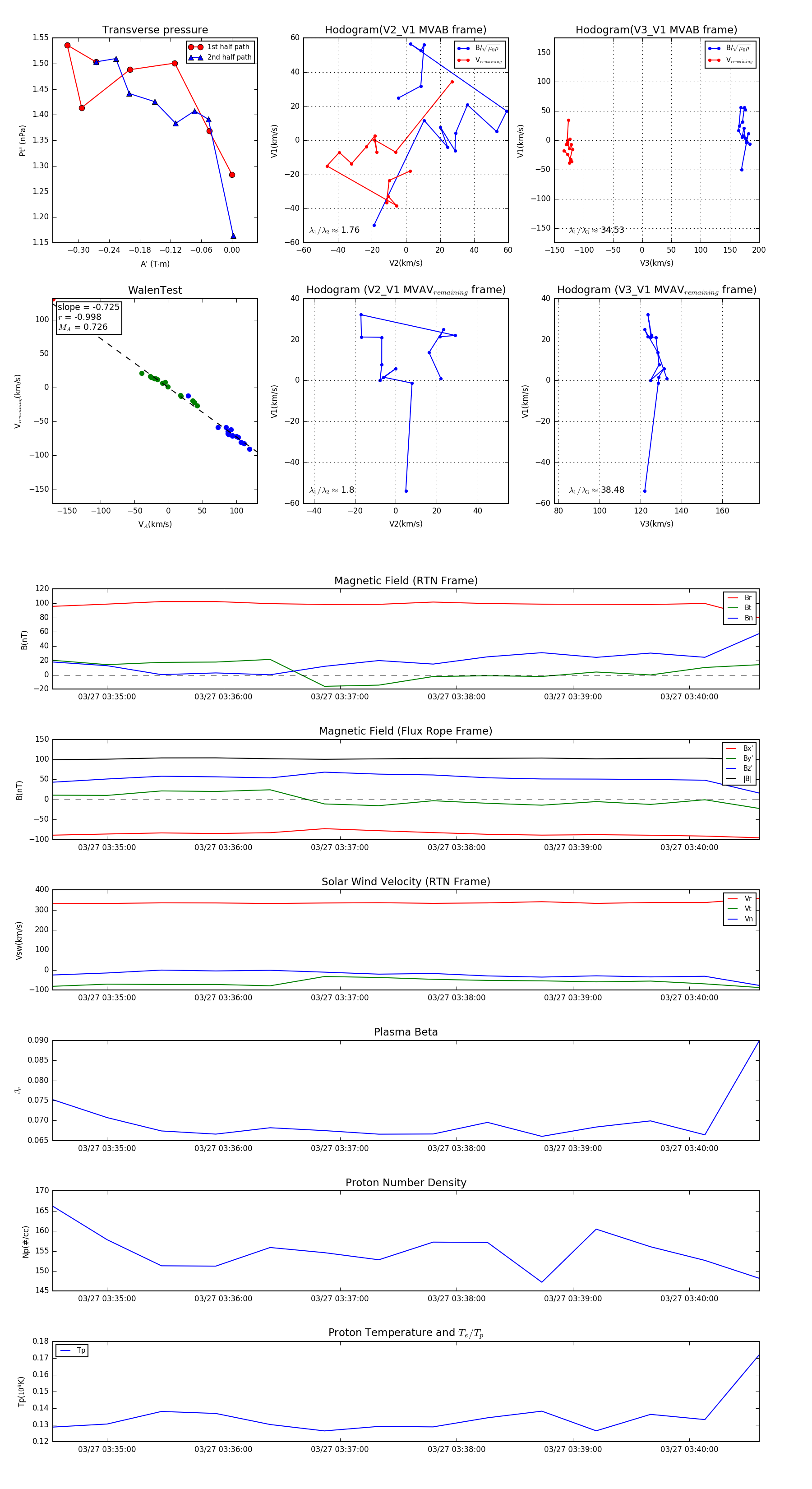
Flux Rope in 2024

Flux Rope Event 2024-03-27 03:34:32 ~ 2024-03-27 03:40:36 (365 seconds)


plot