HOME   LIST
‹–   –›

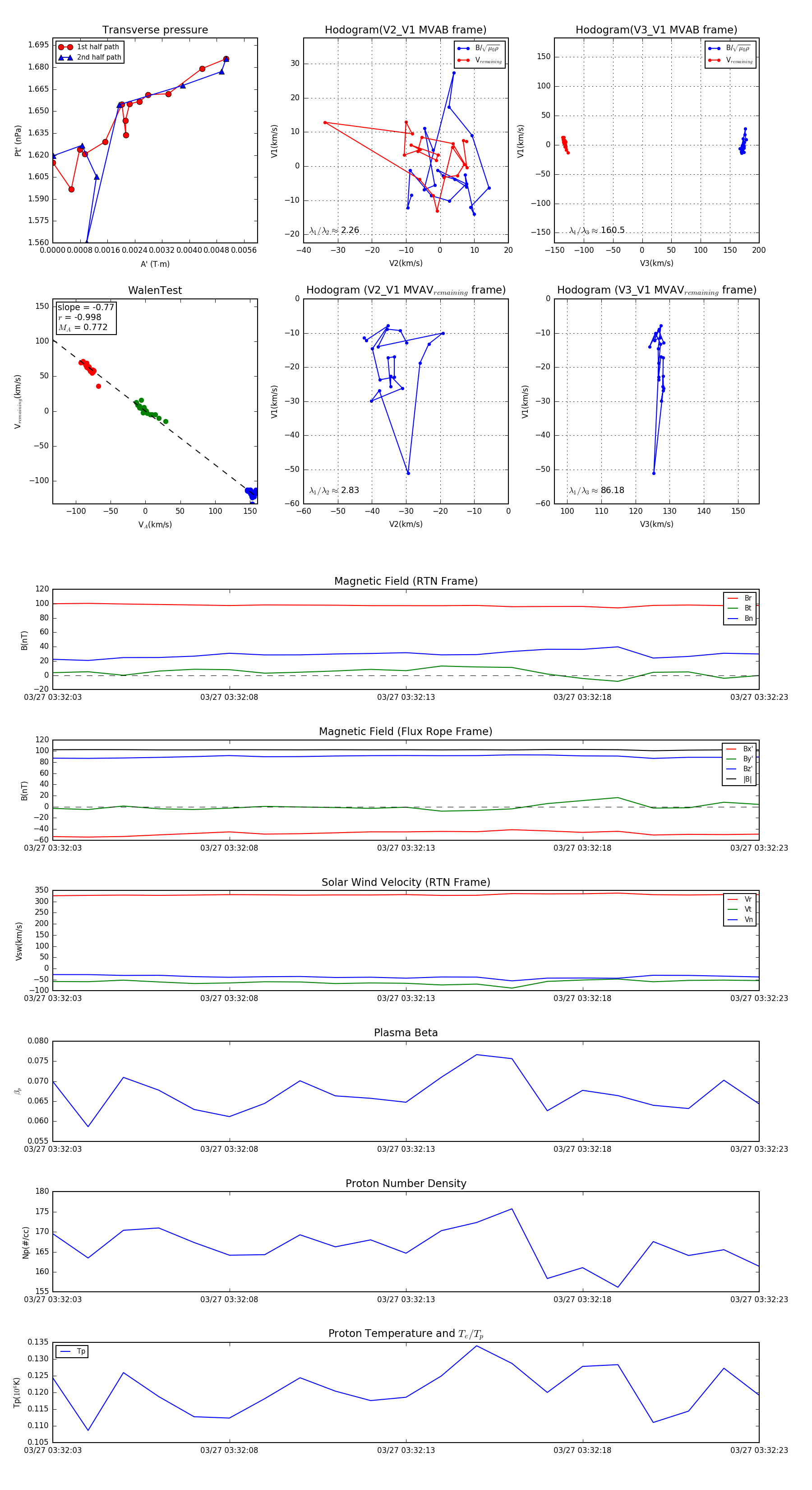
Flux Rope in 2024

Flux Rope Event 2024-03-27 03:32:03 ~ 2024-03-27 03:32:23 (21 seconds)


plot