HOME   LIST
‹–   –›

Flux Rope in 2024

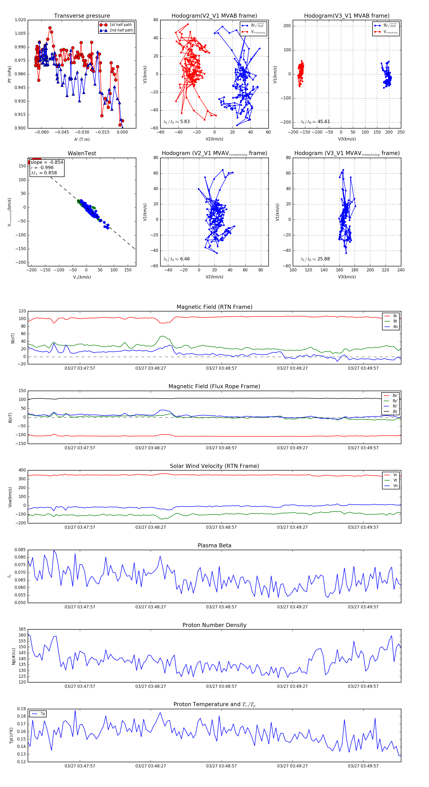
Flux Rope Event 2024-03-27 03:47:35 ~ 2024-03-27 03:50:13 (159 seconds)


plot