HOME   LIST
‹–   –›

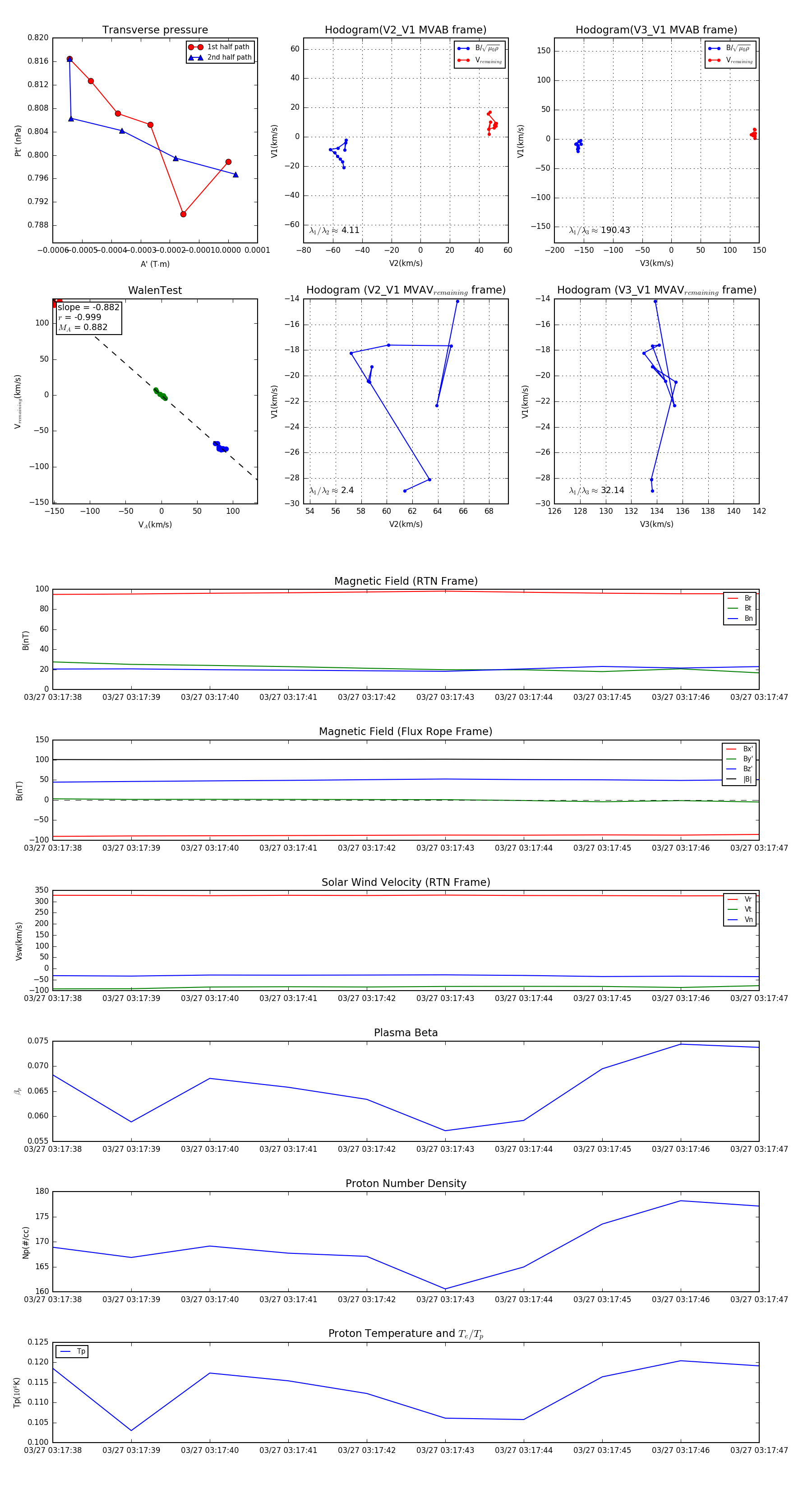
Flux Rope in 2024

Flux Rope Event 2024-03-27 03:17:38 ~ 2024-03-27 03:17:47 (10 seconds)


plot