HOME   LIST
‹–   –›

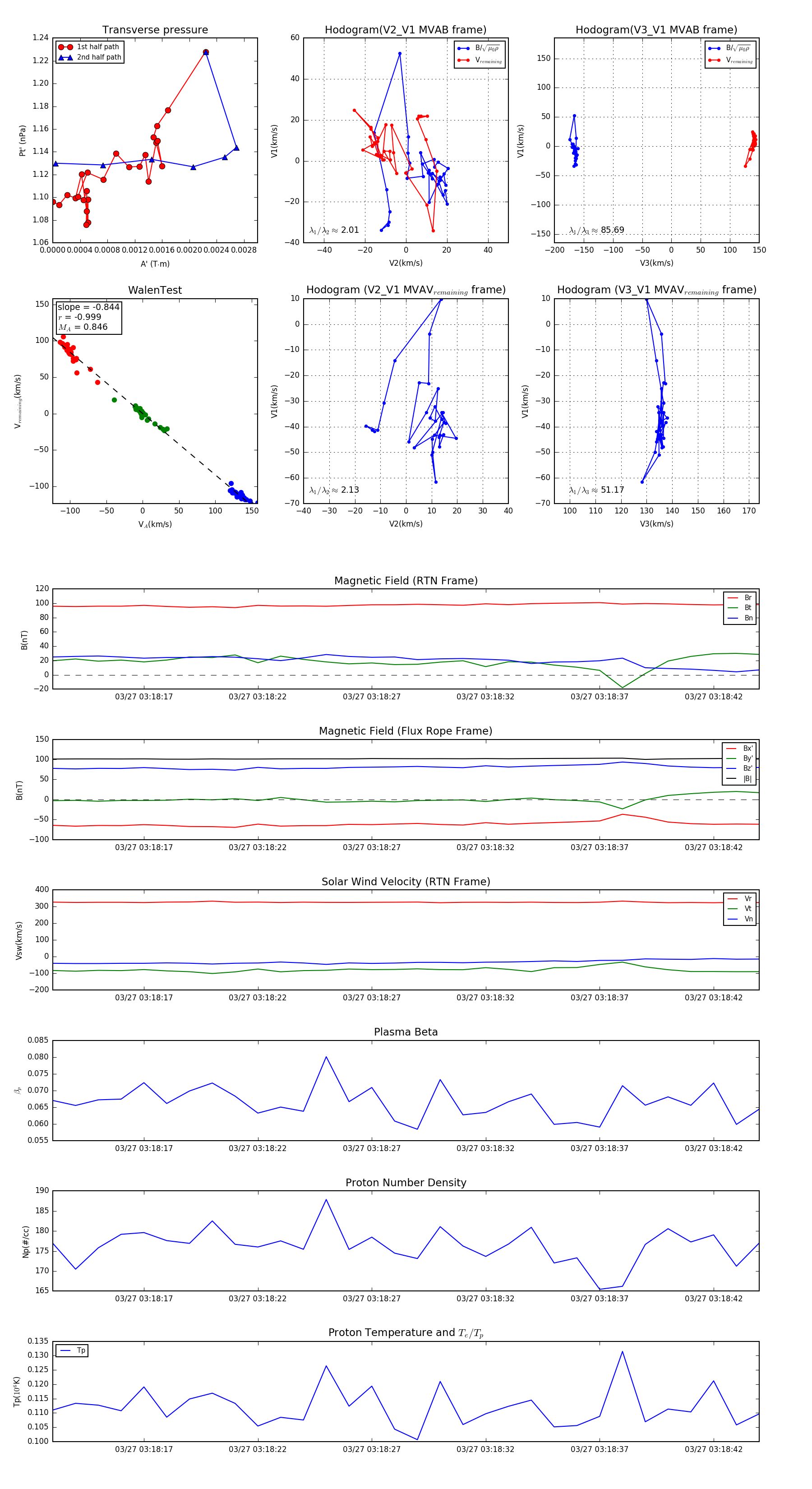
Flux Rope in 2024

Flux Rope Event 2024-03-27 03:18:13 ~ 2024-03-27 03:18:44 (32 seconds)


plot