HOME   LIST
‹–   –›

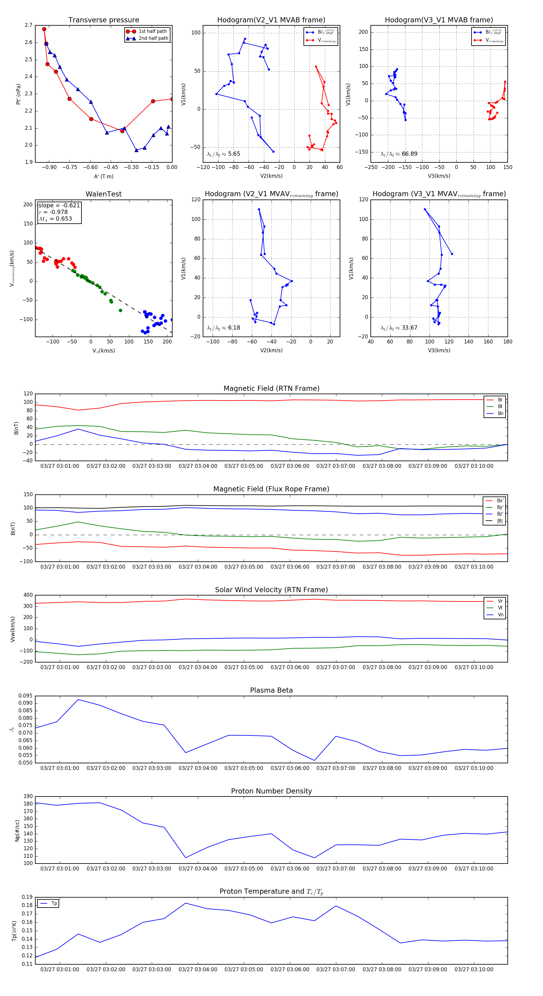
Flux Rope in 2024

Flux Rope Event 2024-03-27 03:00:28 ~ 2024-03-27 03:10:44 (617 seconds)


plot