HOME   LIST
‹–   –›

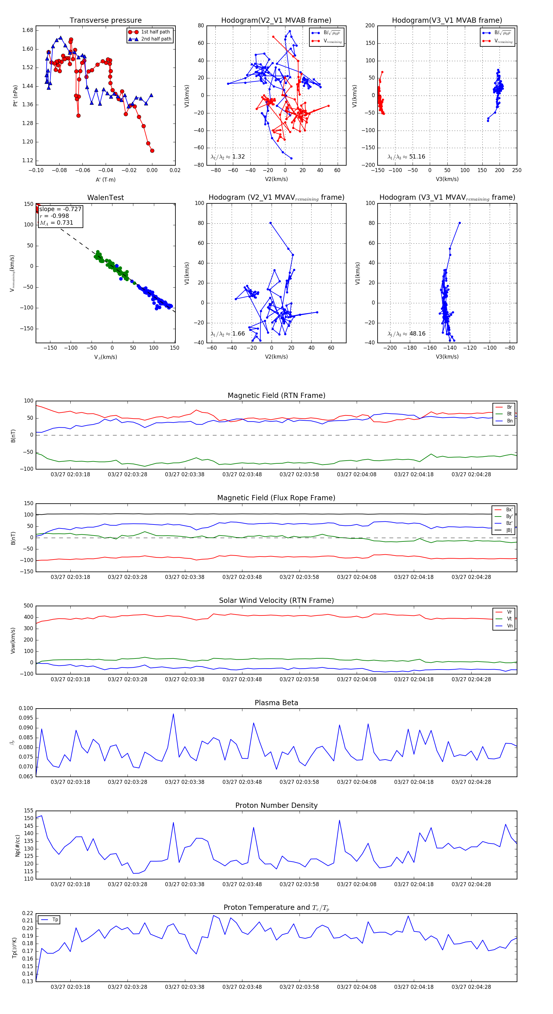
Flux Rope in 2024

Flux Rope Event 2024-03-27 02:03:12 ~ 2024-03-27 02:04:36 (85 seconds)


plot