HOME   LIST
‹–   –›

Flux Rope in 2024

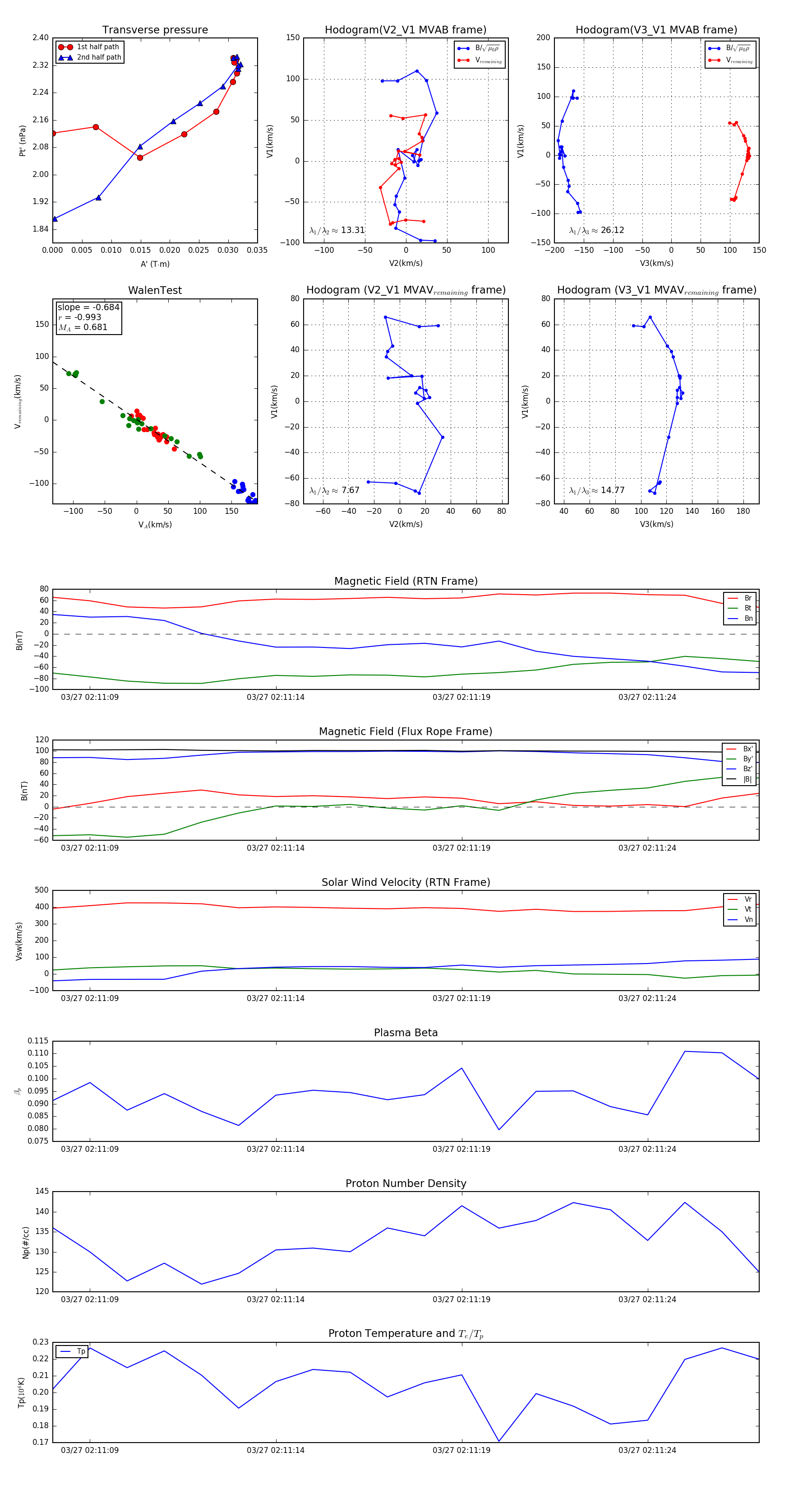
Flux Rope Event 2024-03-27 02:11:08 ~ 2024-03-27 02:11:27 (20 seconds)


plot