HOME   LIST
‹–   –›

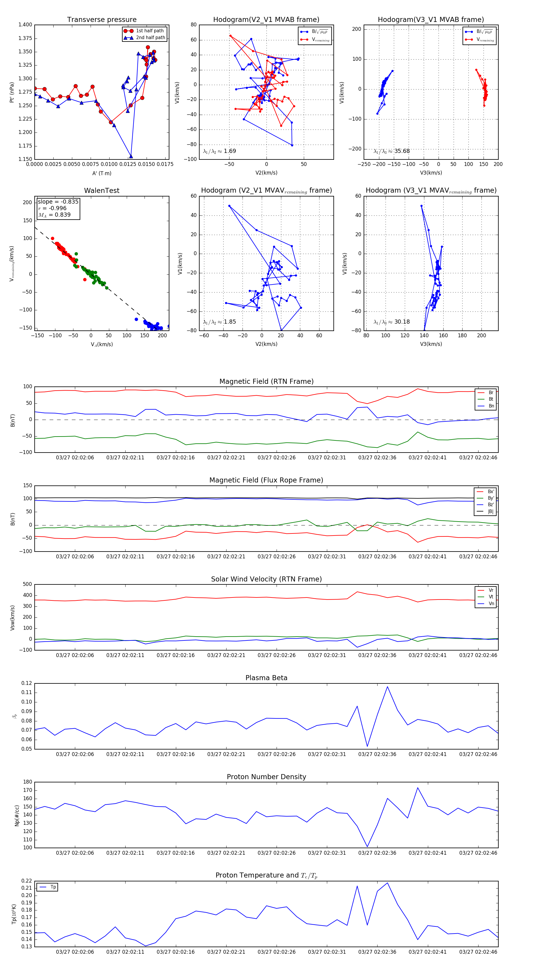
Flux Rope in 2024

Flux Rope Event 2024-03-27 02:02:02 ~ 2024-03-27 02:02:48 (47 seconds)


plot