HOME   LIST
‹–   –›

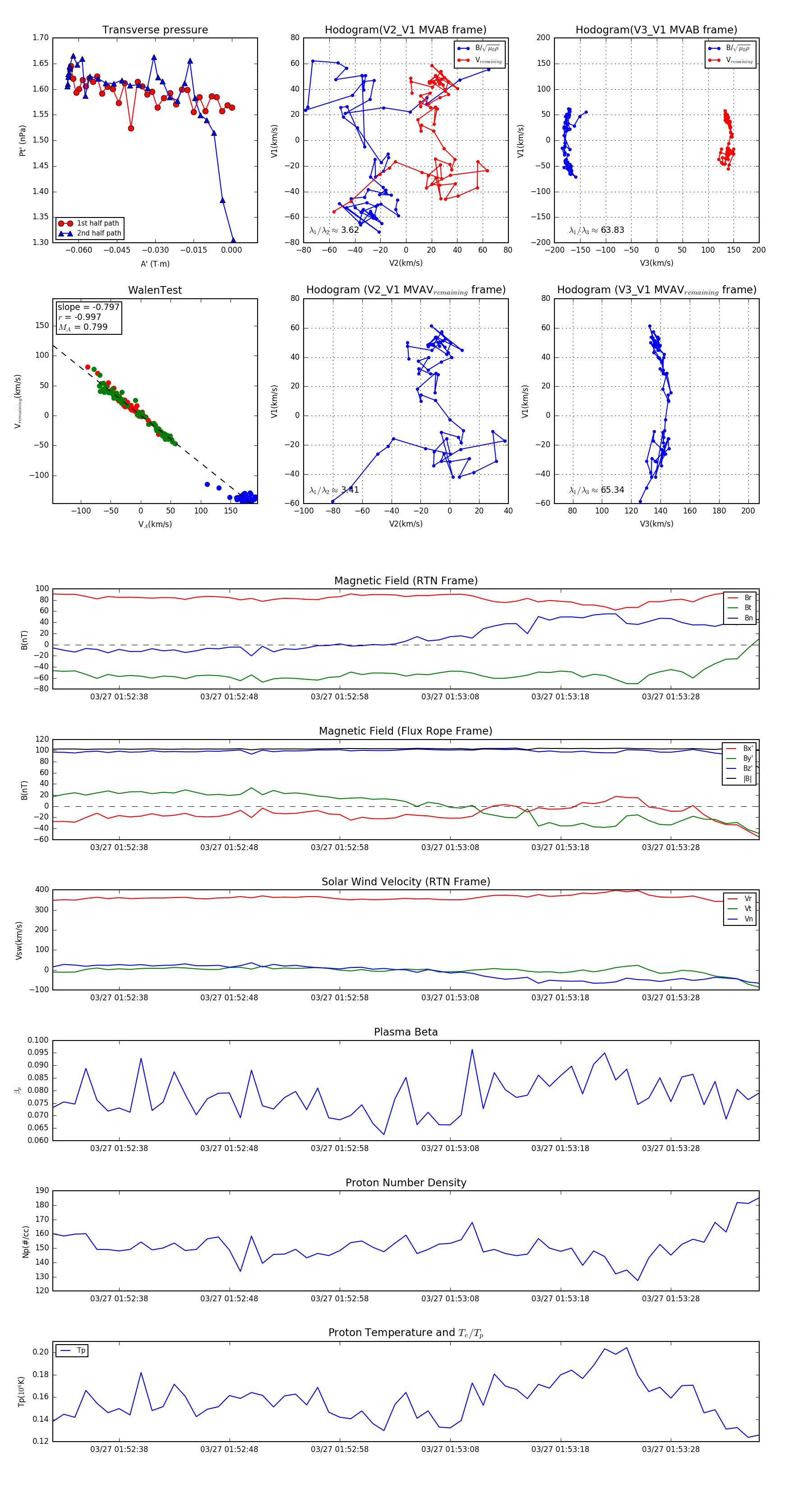
Flux Rope in 2024

Flux Rope Event 2024-03-27 01:52:32 ~ 2024-03-27 01:53:36 (65 seconds)


plot