HOME   LIST
‹–   –›

Flux Rope in 2024

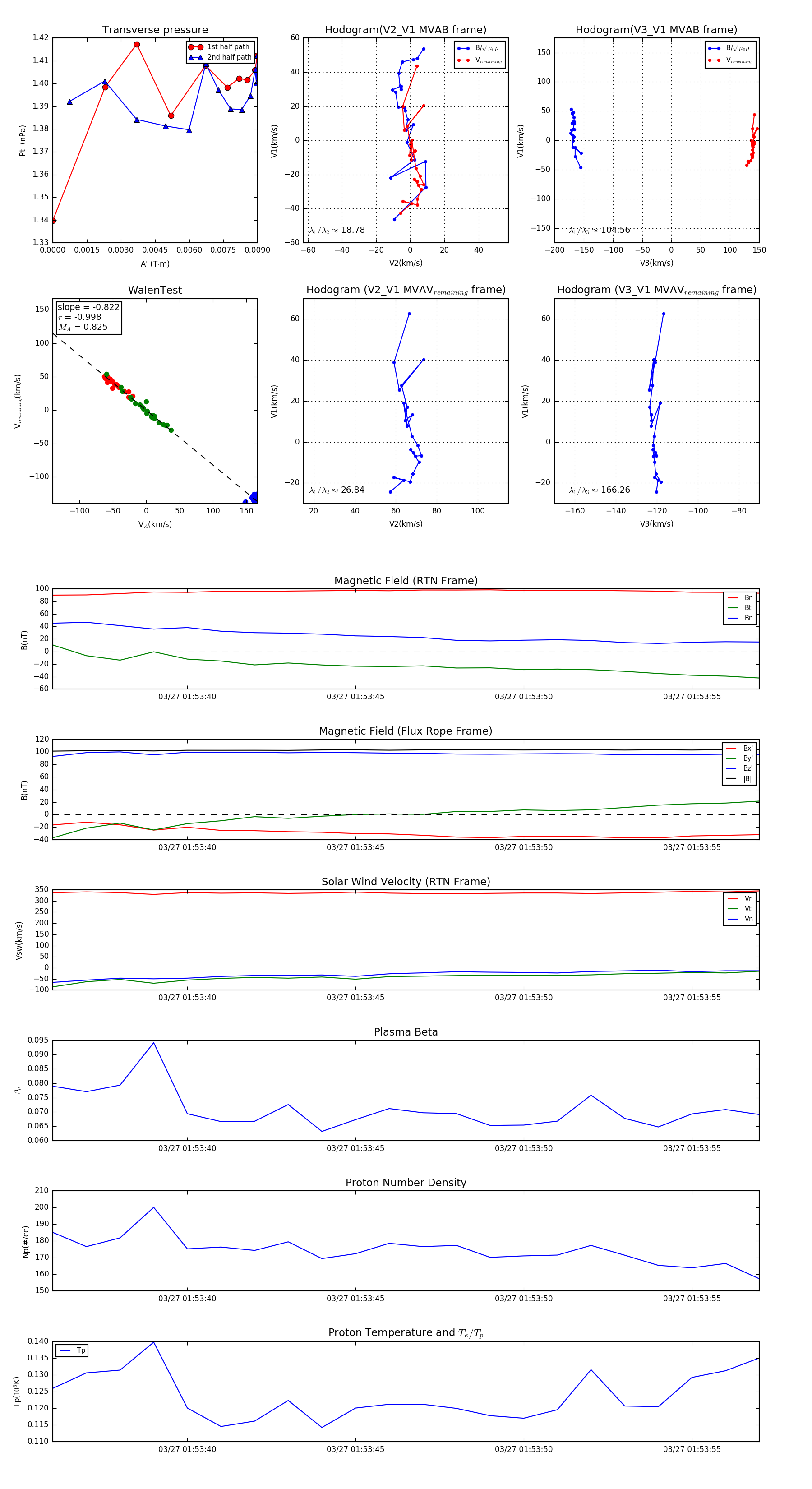
Flux Rope Event 2024-03-27 01:53:36 ~ 2024-03-27 01:53:57 (22 seconds)


plot