HOME   LIST
‹–   –›

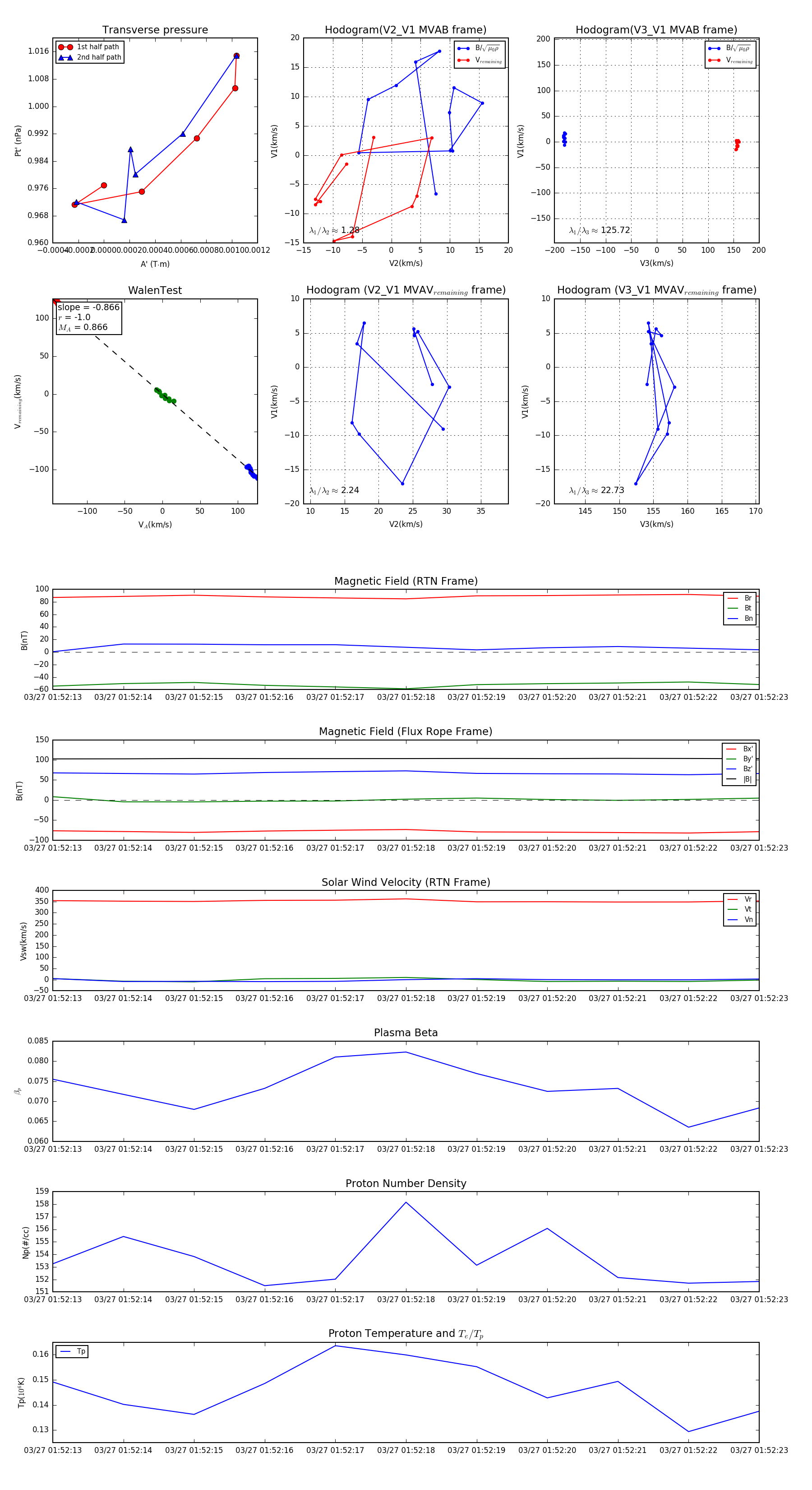
Flux Rope in 2024

Flux Rope Event 2024-03-27 01:52:13 ~ 2024-03-27 01:52:23 (11 seconds)


plot