HOME   LIST
‹–   –›

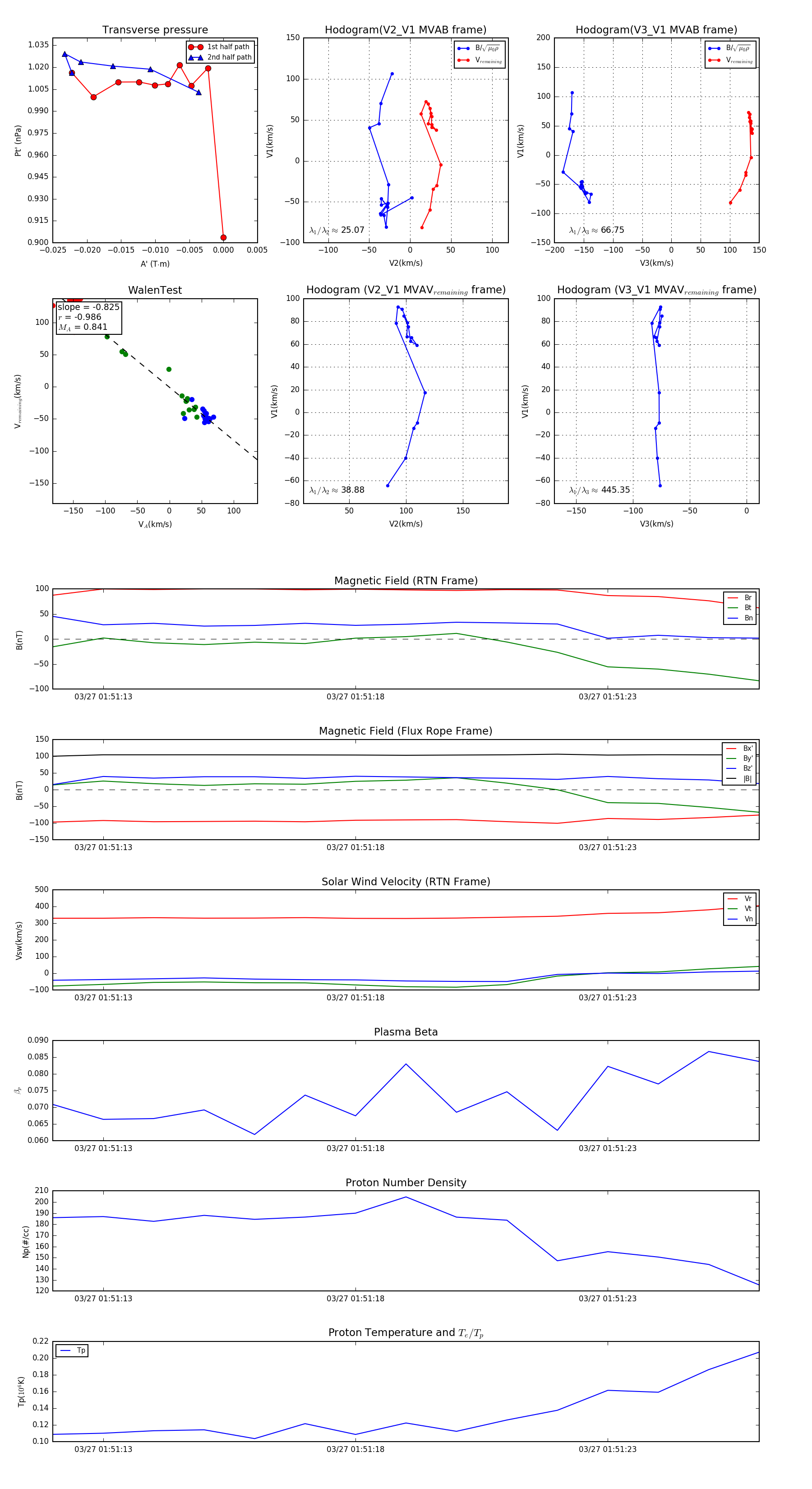
Flux Rope in 2024

Flux Rope Event 2024-03-27 01:51:12 ~ 2024-03-27 01:51:26 (15 seconds)


plot