HOME   LIST
‹–   –›

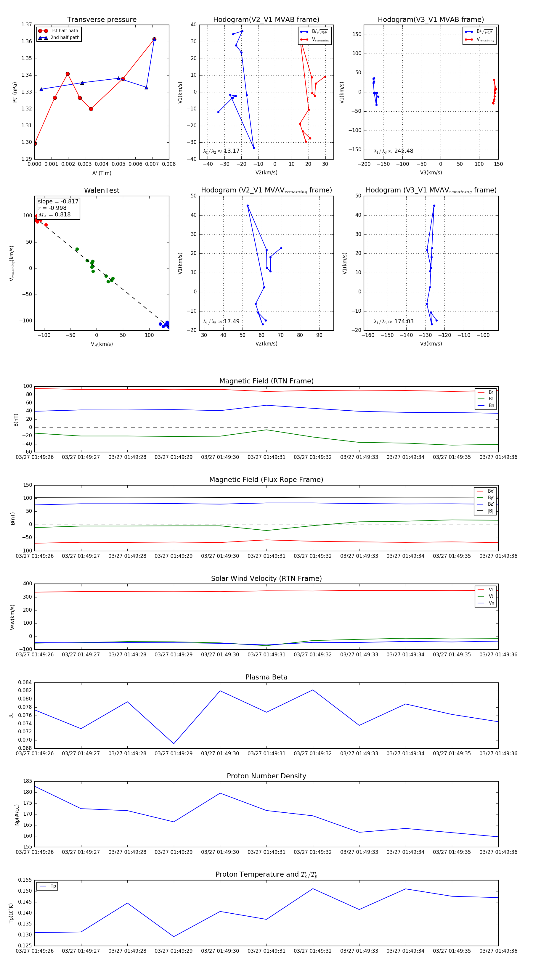
Flux Rope in 2024

Flux Rope Event 2024-03-27 01:49:26 ~ 2024-03-27 01:49:36 (11 seconds)


plot