HOME   LIST
‹–   –›

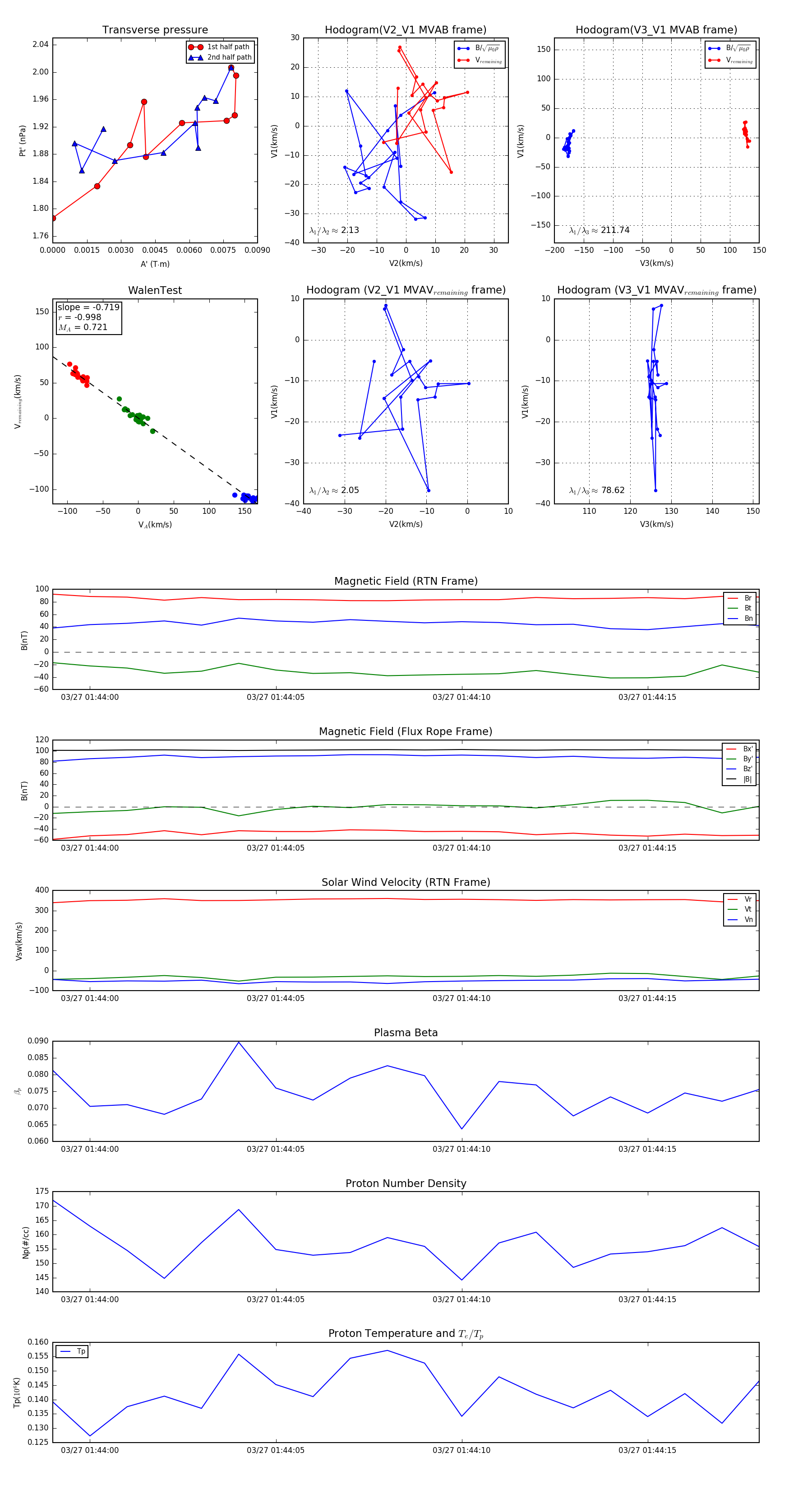
Flux Rope in 2024

Flux Rope Event 2024-03-27 01:43:59 ~ 2024-03-27 01:44:18 (20 seconds)


plot