HOME   LIST
‹–   –›

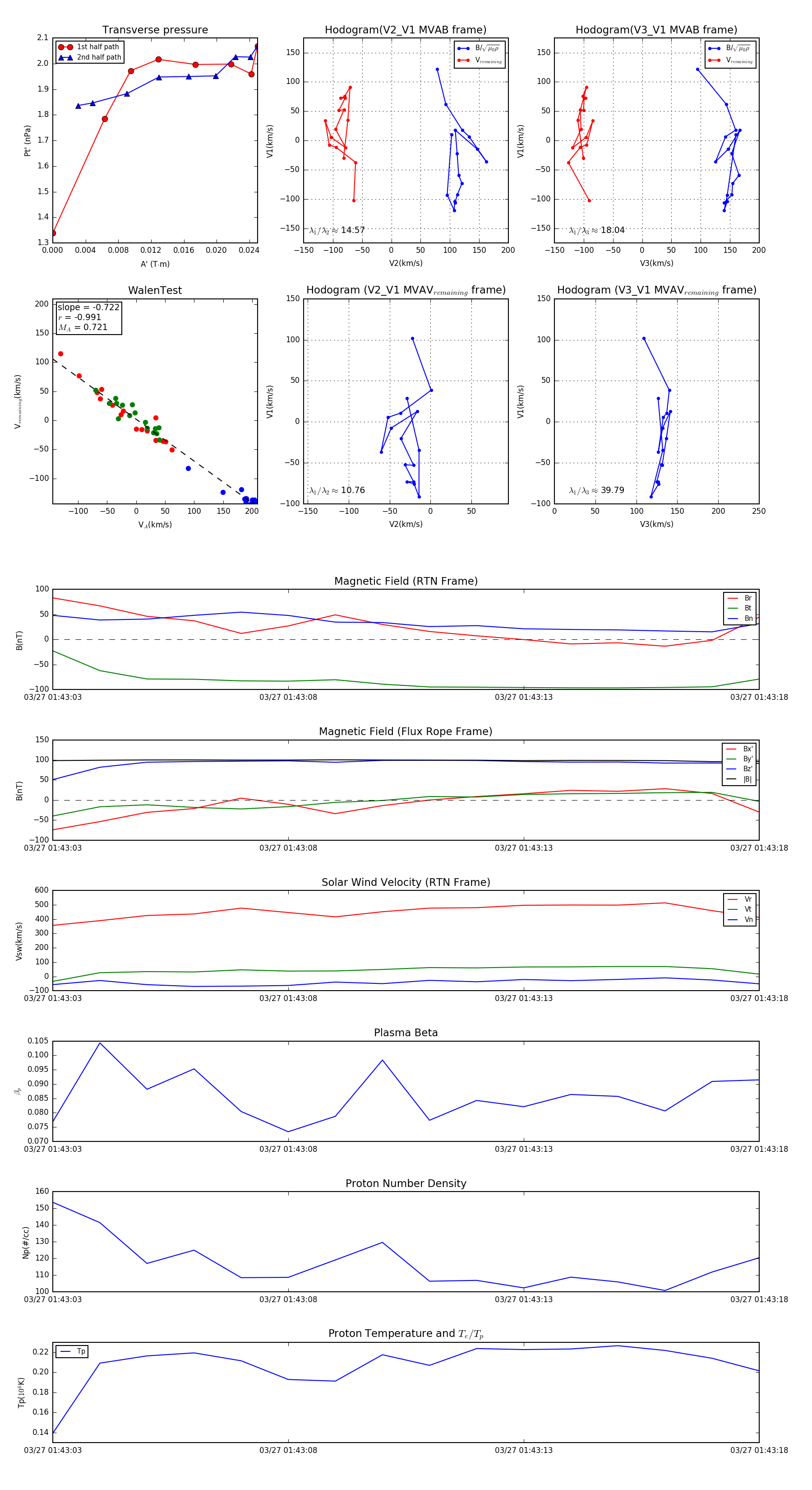
Flux Rope in 2024

Flux Rope Event 2024-03-27 01:43:03 ~ 2024-03-27 01:43:18 (16 seconds)


plot