HOME   LIST
‹–   –›

Flux Rope in 2024

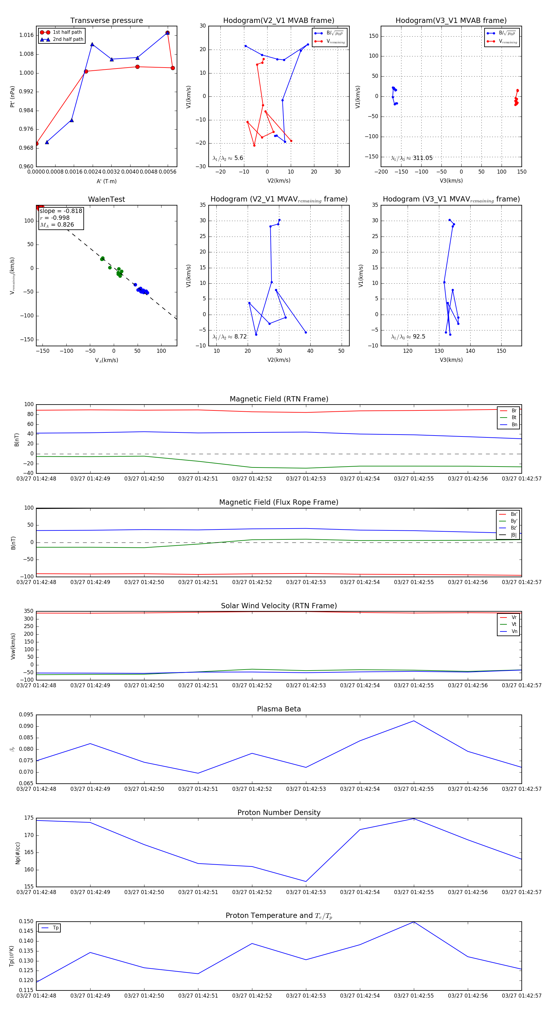
Flux Rope Event 2024-03-27 01:42:48 ~ 2024-03-27 01:42:57 (10 seconds)


plot