HOME   LIST
‹–   –›

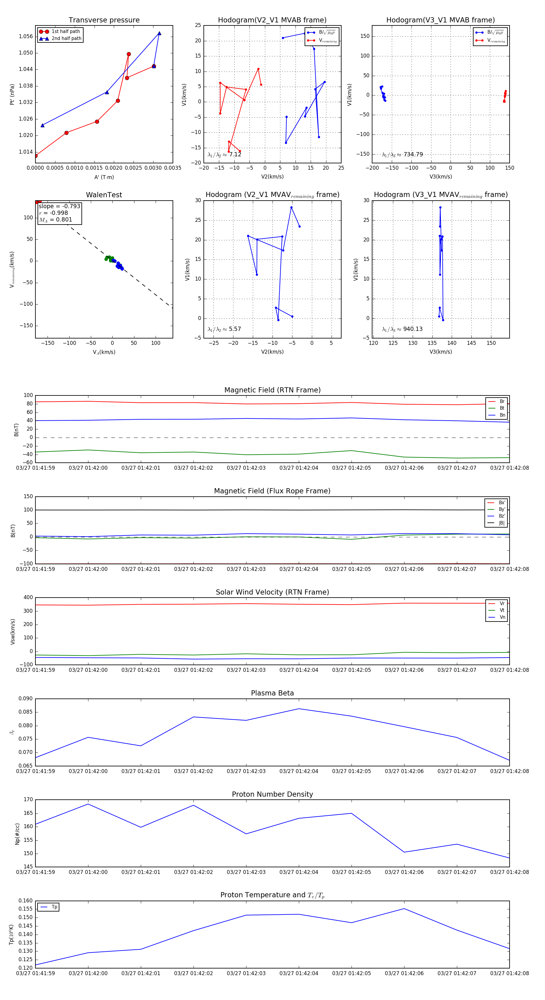
Flux Rope in 2024

Flux Rope Event 2024-03-27 01:41:59 ~ 2024-03-27 01:42:08 (10 seconds)


plot