HOME   LIST
‹–   –›

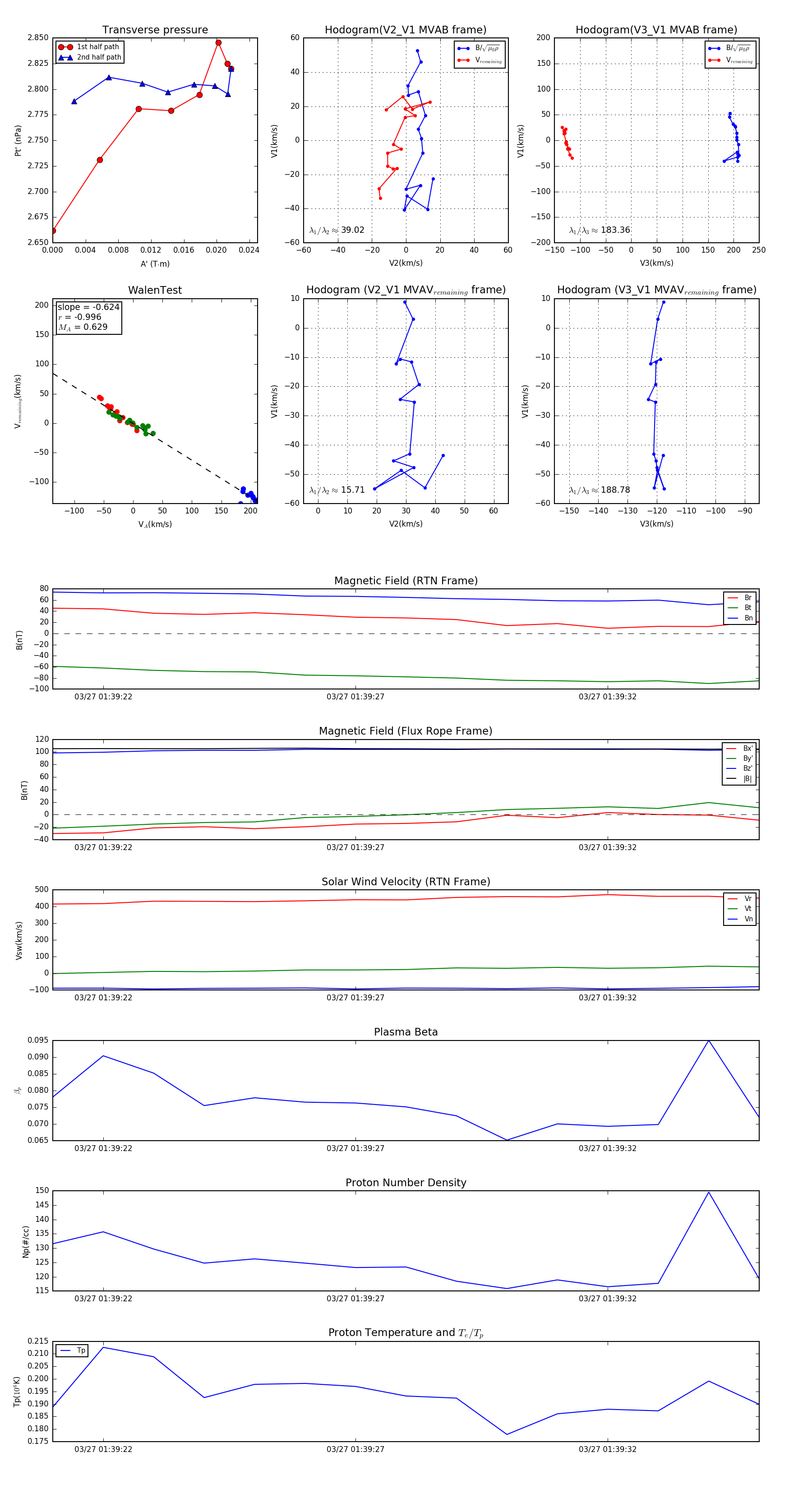
Flux Rope in 2024

Flux Rope Event 2024-03-27 01:39:21 ~ 2024-03-27 01:39:35 (15 seconds)


plot