HOME   LIST
‹–   –›

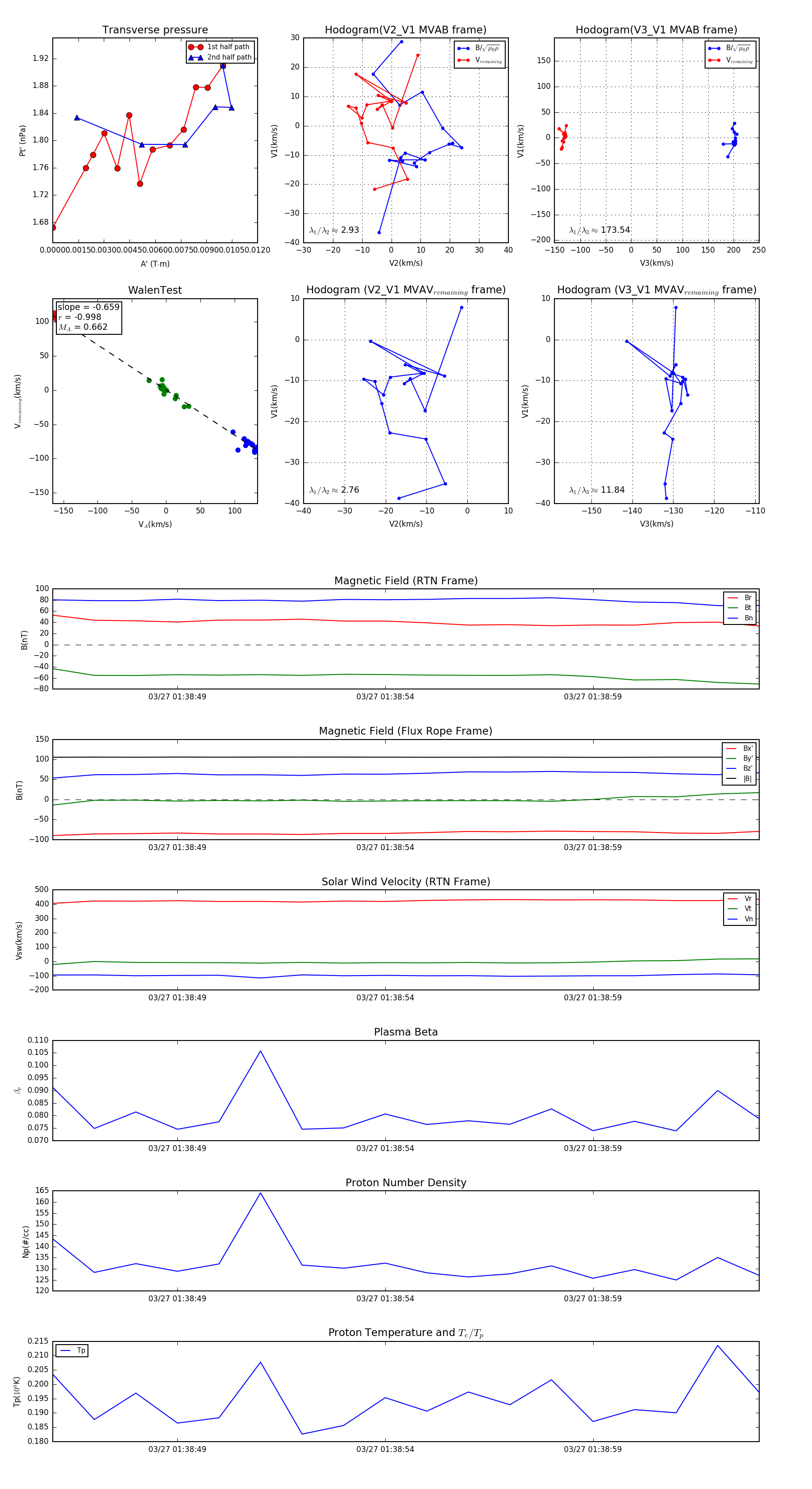
Flux Rope in 2024

Flux Rope Event 2024-03-27 01:38:46 ~ 2024-03-27 01:39:03 (18 seconds)


plot